往届生可以自行找一所高中学校报名高考吗?
根据广东政策,往届生必须在市招考办指定的社会报名点报名。深圳市外广东省内户籍的往届毕业生须回户籍所在地报考。
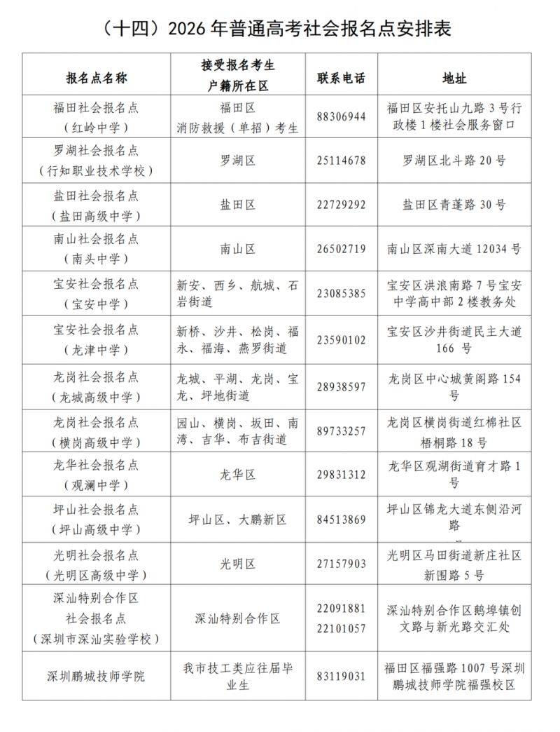
2026年深圳高考社会报名点安排表

推荐阅读:2026年广东高考报名指南(时间+条件+流程+材料)
往届生可以自行找一所高中学校报名高考吗?
根据广东政策,往届生必须在市招考办指定的社会报名点报名。深圳市外广东省内户籍的往届毕业生须回户籍所在地报考。
2026年深圳高考社会报名点安排表

推荐阅读:2026年广东高考报名指南(时间+条件+流程+材料)