未分类
2025珠海桂山岛高考生福利活动(时间+证件要求)
24小时热点资讯 发表于2025-06-17 浏览4 评论0
2025珠海桂山岛高考生福利活动
➤活动时间:8月31日前
➤福利内容:
交通:毕业生可享观光车全程票5折,并获赠文创产品一份;登岛后还可免费观看外伶仃影院电影一场。
购物/游玩:岛上多家商户推出消费折扣,包括仃有礼文创商店9折、流光平洲饮品店及叶嘉海钓8.5折起优惠,聚鲜潮苑、福瑞喜海鲜餐厅等餐饮场所也提供专属折扣。
住宿:山海云曼、悦己·乐己·阅己客栈等民宿及酒店推出85折至9折优惠,部分酒店还赠送咖啡、麻薯等特色小食。
未分类
2025珠海东澳岛高考生福利攻略(时间+优惠项目)
24小时热点资讯 发表于2025-06-17 浏览6 评论0
2025珠海东澳岛高考生福利攻略
➤活动时间:6月期间
➤优惠项目:
1.毕业生凭准考证可享万山海洋生物科普馆门票5折,深入了解海洋生态;东澳岛观光车同样实行半价优惠。
2.格力东澳大酒店等高端酒店推出“毕业季特惠房”,含双早及往返船票,部分房型低至平日7折。
3.海钓、环岛游等海上项目凭准考证可享8折至9折优惠,部分商家支持4人以上团体预订。
4.东澳岛还延续“海岛通票”模式,毕业生可通过线上平台购买优惠联票,涵盖多个景点及体验项目。
未分类
2025北京海淀公园夜游指南(亮灯时间+地点)
24小时热点资讯 发表于2025-06-17 浏览3 评论0
2025北京海淀公园夜游攻略
地点:北京市海淀区万柳镇新建宫门路2号(万泉河桥地铁站A西北口步行140米)
亮灯时间:夜景灯光每日19:30-22:00开放
游玩指南
当暮色四合,夜间灯光如魔法般点亮,海淀公园一键切换“赛博夏夜”,——白昼的油画褪去,一场星光与音乐的盛宴,正式启幕
白昼-流动的莫奈花园
盛夏是花谷的诗篇,从东门步入园内,立刻坠入淀园花谷的浓烈色彩中
阳光如熔金般泼洒,百日菊与波斯菊交织成锦缎,蓝紫绣球如瀑布倾泻,小径边的兔耳草在微风中轻颤,仿佛下一秒就要跳进爱丽丝的梦境。三米宽的彩虹花带从奶油白木桥下蔓延,薰衣草紫、雏菊黄、玫瑰粉层层晕染,蓝色木屋点缀其间,宛如莫奈笔下的吉维尼花园。园方精心布置的艺术装置更添意趣——金属兔雕塑藏身花丛,蒲公英造型的灯球静待夜幕降临。
未分类
2025北京海淀公园夜景灯光亮灯时间
24小时热点资讯 发表于2025-06-17 浏览6 评论0
2025北京海淀公园夜景灯光亮灯时间
亮灯时间:夜景灯光每日19:30-22:00开放
夜幕-光影艺术的狂欢
当夕阳西沉灯,光工程为公园披上霓裳
LED灯带如星河铺展,变色灯球在草丛间明灭闪烁。乔木区经紫光渲染,呈现出梦幻般的视觉效果。月光和彩色地灯将花瓣渲染成渐变色,风吹过花影与光影在地面共舞,沿着步道夜跑的人也停下脚步欣赏。
一声声“啾啾啾”回荡在夜间的海淀公园,在枝头鸣唱的鸟儿,为这绝美夜景添一份灵动和治愈。夜巡的小刺猬在花丛中若隐若现,目的地是花丛中的精灵小屋,为夜间的风景再增一份神秘。
未分类
2025锦江区小学户籍适龄儿童划片范围
24小时热点资讯 发表于2025-06-17 浏览5 评论0
2025锦江区小学户籍适龄儿童划片范围
| 小学名称 | 划片范围(具体街道名称) | |
未分类
2025年成华区小学入学划片范围
24小时热点资讯 发表于2025-06-17 浏览6 评论0
2025年成华区小学入学划片范围
序号 学校名称
未分类
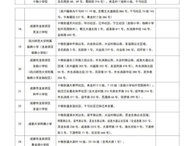
2025年成都市金牛区小学入学划片范围一览表
24小时热点资讯 发表于2025-06-17 浏览5 评论0
2025年成都市金牛区小学入学划片范围一览表
未分类
2025年成都市青羊区小学入学划片范围
24小时热点资讯 发表于2025-06-17 浏览5 评论0
2025年成都市青羊区小学入学划片范围
成都市青羊实验中学附属小学
划片范围涉及道路名称:贝森南北路、贝森路(双新南北路口至青羊大道)、清江中路单号(青羊大道至双新北路口)、贝双街、贝新巷、瑞联路单号(瑞南街口至青羊大道)、瑞联路双号(双新南路口至青羊大道)、优品街、青羊大道单号(成温高架路口至东坡路)、双新北路双号、瑞南街双号、苏坡东路单号、双新南路。
成都市石室联合中学蜀华分校
划片范围涉及道路名称:小南街西侧(包家巷以南)、文庙西街(小南街西侧)、文思巷、锦里西路、锦官桥滨河路、锦里滨河路、大石东路、大石东路右三巷、百花东路、芳邻路、文和路。
未分类
2025年龙泉驿区公办小学入学划片范围
24小时热点资讯 发表于2025-06-17 浏览5 评论0
2025年龙泉驿区公办小学入学划片范围
备注:
1.龙泉驿区特殊教育学校接收通过入学评估的龙泉驿区户籍的重度、极重度智力残疾儿童少年和以重度、极重度智力残疾为主残疾的多重残疾儿童少年。
2.咨询电话:028-84865929。如有咨询问题或意见建议,还可扫码填写。
未分类
2025长春初二会考成绩查询入口官网
24小时热点资讯 发表于2025-06-17 浏览6 评论0
2025长春初二会考成绩查询入口官网
查询成绩及录取结果:https://zkcx.cceea.con.cn
2025长春初二会考时间:6月30日(生物、地理考试)
>>>2025长春市中考志愿填报时间+入口+流程
未分类
长春2025年生物地理结业考试成绩查询
24小时热点资讯 发表于2025-06-17 浏览7 评论0
长春中考成绩查询入口
考生可登录长春市教育考试院(https://www.cczsb.com/)进行网上查分
成绩查询入口开放后,会在考试报名区域中显示
>>>2025长春市中考志愿填报时间+入口+流程
>>>2025吉林省中考
未分类
2025长春会考成绩查询入口
24小时热点资讯 发表于2025-06-17 浏览5 评论0
长春会考成绩查询入口:点击进入
参考时间:八年级生物学、地理成绩公布时间:7月13日15时
未分类
2025西安灞桥区西港花园小学幼升小招生入学简章
24小时热点资讯 发表于2025-06-17 浏览5 评论0
2025西安灞桥区西港花园小学幼升小招生入学简章
一、审核条件
1、愿意选择我校就读的西港地产所属社区业主子女,年满六周岁,2019年8月31日(含8月31日)以前出生的适龄儿童。
2、愿意承担民办学校学费(学费以物价部门审批为准)。
3、学生父母非失信被执行人员。
二、审核时间
6月17日(上午8:30—11:30,下午2:30—4:30)
三、审核地点
学校求真楼二层会议室
未分类
2025西安碑林区大学南路小学幼升小招生入学简章
24小时热点资讯 发表于2025-06-17 浏览5 评论0
2025西安碑林区大学南路小学幼升小招生入学简章
招生计划
我校 2025 年计划招收一年级8个班,预计接收360名新生。
招生范围
边西街以东,含光路以西,环城南路以南,友谊西路以北。(碑林区大学南路小学分校、西北大学附属小学学区除外)
未分类
2025西安经开区第七小学幼升小招生入学简章
24小时热点资讯 发表于2025-06-17 浏览7 评论0
2025西安经开区第七小学幼升小招生入学简章
招生对象
2019年8月31日(含8月31日)以前出生的西安经开第七小学学区内与户主为直系亲属关系且户房一致的户籍适龄儿童。
学区范围
东界线(由南向北):贞观路
西界线(由南向北):未央路
南界线(由东向西):凤城四路
北界线(由东向西):凤城九路
(不含长庆兴隆园1、3区)
招生计划
未分类
2025西安高新区第二十三小学幼升小招生入学简章
24小时热点资讯 发表于2025-06-17 浏览4 评论0
2025西安高新区第二十三小学幼升小招生入学简章
一、招生对象
2019年8月31日(含8月31日)以前出生的学区范围内户籍适龄儿童。
二、学区范围
1.成章大道以北,骏业路—达仁路—启新路以南,西太路以东,西沣路以西范围内住宅小区落户业主子女。
2.天琴湾、鼎盛花园、邓南佳苑、大仁新苑、西安电子科技大学南校区家属楼 、龙湖双珑原著、龙湖天矩小区落户业主子女。
3.大仁西村、前锋村、贺家村户籍适龄儿童。
未分类
漳州古雷港经开区霞美第二中心幼儿园2025秋招报名指南
24小时热点资讯 发表于2025-06-17 浏览6 评论0
漳州古雷港经济开发区霞美第二中心幼儿园2025年秋季招生报名
招生计划
小小班——20名、小班——90名、中大班若干名
招生对象
1、招收对象为身体健康(无慢性传染病)、智力正常、可正常参加集体活动的适龄儿童。
2、具有霞美镇公安户籍的适龄儿童。
3、具有霞美镇及镇直单位干部教职工子女。
小小班:2022年9月1日(含1日)-2023年2月28日(含28日)期间出生
未分类
2024年福建中考试卷和参考答案
24小时热点资讯 发表于2025-06-17 浏览7 评论0
2024年福建中考试卷及参考答案
1、语文试卷和答案
未分类
合肥市2025义务教育民办学校招生的条件是什么?
24小时热点资讯 发表于2025-06-17 浏览7 评论0
合肥市2025义务教育民办学校招生的条件是什么?
民办学校可招收具备以下条件之一的适龄儿童少年。
(一)户籍。适龄儿童少年户籍在学校所在县(市)、区范围。
(二)学籍。适龄儿童少年小学在我市实际就读且学籍在学校所在县(市)、区范围。
(三)房产。适龄儿童少年或其父母(双方或一方)或者其他法定监护人的独立产权房产在学校所在县(市)、区范围。
(四)居住证。适龄儿童少年父母或其他法定监护人在学校所在县(市)、区范围的居住证截至2025年8月31日满半年,且有经商办企业营业执照或合法的劳动合同。
未分类
2025南昌市中小学公办学校招生入学政策
24小时热点资讯 发表于2025-06-17 浏览5 评论0
南昌市2025年义务教育免试招生入学办法
(一)公办义务教育学校招生入学
县区教育行政部门是实施义务教育入学工作的责任主体,负责制定辖区内义务教育招生入学实施细则,组织实施各级各类义务教育学校学区划分、信息采集、生源录取和统筹分配等招生入学工作。
义务教育阶段入学信息采集和学位信息分配均通过昌通码公众端教育服务专区“智慧入学平台”(以下简称为“入学平台”)进行。全市各县(区)、开发区、湾里管理局信息采集时间统一安排在6月30日-7月4日(小升初)、7月7日-7月11日(幼升小)。