×

2025成都马拉松公益报名指南(时间+费用+入口)

未分类

2025成都马拉松公益报名指南(时间+费用+入口)

24小时热点资讯 24小时热点资讯 发表于2025-06-15 浏览12 评论0
      01 公益报名方式

  1.报名时间:6月15日10:00起至额满即止;

  2.报名要求:符合《2025成都马拉松竞赛规程》及《2025成都马拉松报名须知》;

  3.捐赠费:1500元人民币/人;

  4.报名一经确认,不接受退款申请,名额仅限本人参赛,不允许转让。

  公益跑者报名通道已开启

  识别二维码 参与公益报名

  “灶”亮大熊猫保护之路

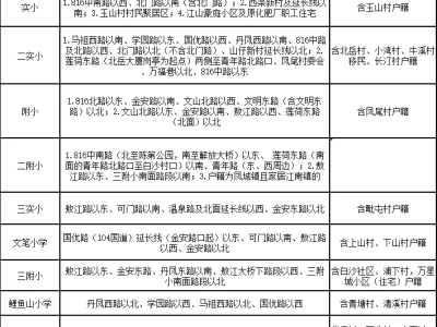
2025年福州连江县城区小学招生范围

未分类

2025年福州连江县城区小学招生范围

24小时热点资讯 24小时热点资讯 发表于2025-06-15 浏览8 评论0

  1.为保证招生工作顺利进行,防止弄虚作假,各小学应做好片内学生摸底调查、查验“两证”以及建立片内生档案等工作。招生结束后,各学校应公示新生名单。对群众举报以及其他途径发现的各类造假现象,必须与有关部门密切配合、认真查验,一经查实,将所招学生退回其原划片区,由县教育局统一安排。对提供虚假证件的家长,依法按照有关规定处理。

  2.各学校要严格执行《中华人民共和国义务教育法》规定,不得招收未满六周岁的儿童入学。

  

2025年福州连江县城区初中招生范围及对口学校

未分类

2025年福州连江县城区初中招生范围及对口学校

24小时热点资讯 24小时热点资讯 发表于2025-06-15 浏览10 评论0

  1.各小学应将初中招生工作意见传达到每位小学毕业生和家长,确保学生及家长熟悉招生程序,了解相关政策。

  2.严禁初中校擅自招收未经县教育局审批的学生,违者追究相关责任人责任。

  3.严禁公民办学校违规开展招生宣传活动、干扰学生及家长填报志愿。