×

未分类

2025东莞横沥镇民办学校入学安排

24小时热点资讯 24小时热点资讯 发表于2025-05-11 浏览16 评论0

  2025东莞横沥镇民办学校录取顺序

  依次为“提前批”“电脑派位”“民办学校补录”。

  1.提前批:包括“直升入学(小升初)”“属地购买服务”“长幼同校入学”。

  (1)直升入学(小升初):在具有直升资格学校就读的小学应届毕业生,可以自愿为原则,向符合条件的对口直升学校申请小升初直升。如直升申请人数少于对口直升学校招生计划数的,全部予以录取;直升申请人数超过对口直升学校招生计划数的,由对口直升学校通过电脑随机摇号方式确定直升录取名单,未能被直升学校录取的学生可继续填报本市其它民办学校志愿,通过“电脑派位”方式录取。2025年起,全面取消民办学校幼升小直升入学。

2025东莞横沥镇插班生入学申请指南

未分类

2025东莞横沥镇插班生入学申请指南

24小时热点资讯 24小时热点资讯 发表于2025-05-11 浏览14 评论0

  2025东莞横沥镇插班生入学申请指南

  1.公办学校

  横沥镇公办学校招少量插班生,横沥镇户籍学生申请横沥中学、中心小学、第二小学插班生实行线下报名方式。请提前下载并填好《横沥镇2025年义务教育阶段公办中小学学位申请表》,贴上学生近期1寸免冠彩照,并携带户口簿原件和复印件(集体户户口复印件需要所属社区盖章和提供亲子关系证明:出生证或亲子鉴定)到横沥镇招生办公室报名。

  报名时间:2025年5月8日10:00-5月14日17:30

  申请表下载:

2025东莞凤岗镇公办中小学招生入学指南

未分类

2025东莞凤岗镇公办中小学招生入学指南

24小时热点资讯 24小时热点资讯 发表于2025-05-11 浏览16 评论0

  2025年凤岗镇公办小学一年级及初中一年级招生公告

  一、重要时间节点

  (一)网上报名时间:2025年5月8日10:00-5月14日17:30

  (二)初审结果公布时间:2025年5月29日

  (三)初审结果复核时间:2025年5月29日9:30-6月4日17:30。初审不通过或对初审结果、积分结果有异议的学生家长,请按复核指引在规定时间内提出复核,复核通过后须在志愿填报时间结束前完成志愿填报。

  (四)志愿填报时间:2025年5月29日10:00-6月6日17:30。符合条件的学生可在规定时间内,按照志愿类别自行填报相应的志愿学校,逾期关闭招生平台。

2025东莞凤岗镇公办中小学插班生报名指引

未分类

2025东莞凤岗镇公办中小学插班生报名指引

24小时热点资讯 24小时热点资讯 发表于2025-05-11 浏览16 评论0

  2025年凤岗镇公办中小学插班生报名指引

  一、招生对象

  凤岗镇户籍生源、公办转公办生源

  二、招生计划数

  2025年我镇公办中小学合计可提供插班学位1111个,其中小学可提供插班学位1078个,初中可提供插班学位33个,详见附件1。

  三、入学办法及申请时间

  1.申请时间:5月16日至5月31日,超出时间段的视为逾期报名,当年申请截止时间为6月30日(含)。

  2.申请方式:线下申请,不需要登录招生平台申请。

2025东莞凤岗镇中小学优待人才政策入学办法

未分类

2025东莞凤岗镇中小学优待人才政策入学办法

24小时热点资讯 24小时热点资讯 发表于2025-05-11 浏览17 评论0

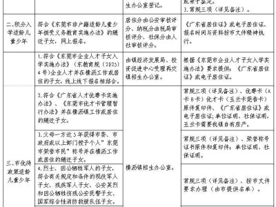
  2025年凤岗镇公办中小学优待政策生源报名指引

  一、优待政策群体界定

  (一)市级优待政策群体界定

  1.父或母一方符合《东莞市企业人才子女入学实施办法》规定;

  2.父或母一方持有效的《东莞市优才卡》并在东莞市工作或在东莞市拥有产权清晰自有房产;

  3.父或母一方获得“东莞市荣誉市民”称号并在东莞市工作或在东莞市拥有产权清晰自有房产;

  4.父或母一方在适龄子女申请入学前5年内(含入学当年,截止时间为申请入学当年的8月31日)获得东莞市委、市政府授予个人荣誉称号;

2025东莞凤岗镇公办中小学学区划分细则

未分类

2025东莞凤岗镇公办中小学学区划分细则

24小时热点资讯 24小时热点资讯 发表于2025-05-11 浏览16 评论0

  2025东莞凤岗镇公办中小学学区划分

  2025年继续延用2024年审议通过的学区划分方式,将全镇7所公办小学按学生户籍所在村(社区)进行划分。

  备注:上述的学区划分是指按凤岗户籍学生户口所在地对应的村居或楼盘进行学区的划分。例:学生的户口落在翡翠山湖,那么该学生对应的学区划分为中心小学。非凤岗镇户籍学生不按学区进行学位的安排。

2025东莞道滘公办中小学学区划分指引

未分类

2025东莞道滘公办中小学学区划分指引

24小时热点资讯 24小时热点资讯 发表于2025-05-11 浏览16 评论0

  道滘镇义务教育阶段公办学校起始年级户籍生招生学区划分

  道滘户籍学生由道滘镇教育管理中心根据免试就近入学的原则,以公办学校为主统筹安排学位。学区内公办学位不足的,由道滘镇教育管理中心统筹调剂到辖区内其他公办学校如辖区内公办学位不足,可通过属地购买服务方式解决。

  如公办学校本地户籍生报名人数超出学位数,学校先解决“户籍在学区”的学生(超出学位数按入户先后顺序解决,由学校公示录取名单,剩余未录取的户籍学生分配到我镇其他有剩余学位的公办学校);若有剩余学位,由学校根据剩余情况对外公告“集体户”及“跨区就读”最大定额的学位数,若申请人数超额则公开抽签并公示,以上未录取的“集体户”学生将由教育管理中心统筹安排,申请“跨区就读”学生回原来学区就读。若注册后有剩余学位,仅用于后期长幼同校入学申请。

未分类

2025东莞道滘镇公办学校入学办法

24小时热点资讯 24小时热点资讯 发表于2025-05-11 浏览16 评论0

  2025东莞道滘镇公办学校入学办法

  1.招生对象

  户籍适龄儿童少年,符合市、镇优待政策的适龄儿童少年,以及积分入学的非户籍适龄儿童少年;

  2.入学办法

  (1)道滘户籍学生。由道滘镇教育管理中心根据免试就近入学的原则,以公办学校为主统筹安排学位。学区内公办学位不足的,由道滘镇教育管理中心统筹调剂到辖区内其他公办学校;如辖区内公办学位不足,可通过政府购买服务方式解决。

  (2)符合市、镇优待政策的学生。由优待政策规定的园区、镇(街道)教育部门统筹安排,以辖区内的公办学校解决为主;辖区内公办学位不足的,可通过属地购买服务方式解决,

未分类

2025东莞道滘镇民办学校入学办法

24小时热点资讯 24小时热点资讯 发表于2025-05-11 浏览17 评论0

  2025东莞道滘镇民办学校入学办法

  1.招生对象

  东莞户籍适龄儿童少年和符合以下条件的非户籍适龄儿童少年。

  非户籍适龄儿童少年可选择父母一方或其他法定监护人(以下简称“监护人”)按规定申请民办学校。其中:

  监护人是东莞市户籍的,可直接申请民办学校;

  监护人是中国境内非东莞市户籍的,须持本市有效《广东省居住证》(含电子居住证);

  监护人是港澳户籍的,须持本市有效《港澳居民居住证》;

2025东莞道滘镇户籍插班生招生公告

未分类

2025东莞道滘镇户籍插班生招生公告

24小时热点资讯 24小时热点资讯 发表于2025-05-11 浏览17 评论0

  2025东莞道滘镇户籍插班生招生公告

  一、申请对象

  新入户的道滘户籍学生及道滘户籍镇外回读的学生,申请插班义务教育阶段公办学校非起始年级。

  1.已在道滘镇公办学校就读的学生不在此次申请范围内。

  2.以辖区内的公办学校解决为主,辖区内公办学位不足的,将通过属地购买服务方式解决。

  二、申请条件

  1.小学非起始年级转学必须要在满6周岁入学(统计至当年8月31日,含8月31日)的基础上,符合相应的入学年龄,且要在全国中小学生学籍信息管理系统有正常学籍;

2025东莞道滘镇非户籍学生积分入学方案

未分类

2025东莞道滘镇非户籍学生积分入学方案

24小时热点资讯 24小时热点资讯 发表于2025-05-11 浏览16 评论0

  2025东莞道滘镇非户籍学生积分入学方案

  学位供给数

  录取原则

  结合学位情况,根据申请人的积分、志愿,按积分从高到低依次录取公办学校学位,若家长填报的志愿均录取不到的,但在入围分数线内,将由道镇教育管理中心统筹安排到有剩余学位的学校。(因申请人积分相同而超出学位供给计划数的,依次按申请人在“在本市办理《广东省居住证》年限”“在本市缴纳社保年限”“在本市纳税情况”“在本市居所情况”项目的得分,从高分到低分录取。如4个项目依次排序后仍然出现申请人积分相同而超出积分学位供给计划数的情况,由道滘镇教育管理中心通过抽签、电脑派位或其他形式进行录取)。

2025东莞寮步镇公办中小学学区划分方案

未分类

2025东莞寮步镇公办中小学学区划分方案

24小时热点资讯 24小时热点资讯 发表于2025-05-11 浏览16 评论0

  察步镇2025年公办中小学学区划分方案

  寮步镇户籍学生由镇教育管理中心根据免试就近入学的原则,按申请人入户时间的先后顺序、户籍类型、家庭住址等安排公办学位(含政府购买服务)。

  小学一年级若因所在学区学位不足不能录取到学区公办学校的,将统筹调剂到镇内其他公办学校。

未分类

2025东莞寮步镇公办学校入学办法

24小时热点资讯 24小时热点资讯 发表于2025-05-11 浏览15 评论0

  2025东莞寮步镇公办学校入学办法

  1. 招生对象:寮步镇户籍适龄儿童少年、符合市和镇优待 政策的适龄儿童少年,以及积分入学的非户籍适龄儿童少年。

  2. 录取办法

  (1)寮步镇户籍学生。由镇教育管理中心根据免试就近入 学的原则,按申请人入户时间的先后顺序、户籍类型、家庭住址  等安排公办学位(含政府购买服务)。

  小学一年级若因所在学区学位不足不能录取到学区公办学 校的,将统筹调剂到镇内其他公办学校。

未分类

2025东莞寮步镇民办学校入学办法

24小时热点资讯 24小时热点资讯 发表于2025-05-11 浏览16 评论0

  2025东莞寮步镇民办学校入学办法

  1. 招生对象:东莞户籍适龄儿童少年和符合以下条件的非户籍适龄儿童少年。

  非户籍适龄儿童少年可选择父母一方或其他法定监护人(以 下简称“监护人”)按规定申请民办学校。其中:

  监护人是东莞市户籍的,可直接申请民办学校;

  监护人是中国境内非东莞市户籍的,须持本市有效《广东省居住证》(含电子居住证);

  监护人是港澳户籍的,须持本市有效《港澳居民居住证》;

2025东莞寮步镇优待人才政策子女入学指引

未分类

2025东莞寮步镇优待人才政策子女入学指引

24小时热点资讯 24小时热点资讯 发表于2025-05-11 浏览17 评论0

  寮步镇2025年高端人才、企业人才和优待政策群体子女入学实施方案

  一、适用范围

  本方案所称高端人才是指经东莞市人民政府认定、评定的各类高端人才;企业人才是指特定企业(机构)聘用的管理、技术两类人才;优待政策群体是指广东省、东莞市、寮步镇政府发文明确规定的群体。以上三类人员需在本镇行政区域内工作,或自有房产在本镇。

  符合以上条件的三类人员,其子女可依照有关政策规定申请入学,由镇教育管理中心安排入读义务教育阶段公办学位(含政府购买服务)。

未分类

2025东莞寮步镇插班生入学办法

24小时热点资讯 24小时热点资讯 发表于2025-05-11 浏览16 评论0

  2025东莞寮步镇插班生入学办法

  (一)入学年龄和条件

  1.小学非起始年级转学必须在满6周岁入学(统计至当年8 月31日,含8月31日)的基础上,符合相应的入学年龄,且要 在全国中小学生学籍信息管理系统有正常学籍。

  2. 初中非起始年级转学,必须与原就读年级相衔接,且要 在全国中小学生学籍信息管理系统有正常学籍。

  3. 义务教育学校不实行留级制度。

  4. 市内外转学插班的非本市户籍学生,其家长方须持本市  有效《广东省居住证》,如无法提供有效《广东省居住证》的, 须提供在本市办理的有效居住登记以及提供在本市居住或就业  证明(包括但不限于社保清单、纳税清单或房产证明等)。

2025东莞寮步镇插班生公办学校入学办法

未分类

2025东莞寮步镇插班生公办学校入学办法

24小时热点资讯 24小时热点资讯 发表于2025-05-11 浏览16 评论0

  关于寮步镇2025年秋户籍生申请插班公办学位(含政府购买服务)的通知

  一、申报对象

  1.新入户寮步或原在外镇就读的非起始年级插班生。

  2.新入户的时间节点为2025年6月30日(含当天),即2025年6月30日之前入户寮步户籍的学生,可以申请入读公办学位(含政府购买服务);2025年6月30日之后入户寮步户籍的学生,今年不受理,需到下一学年时再申请入读公办学位(含政府购买服务)。

  二、申报时间

  入户时间为2025年6月30日(含当天)的步户籍学生,分两批次申报,第一批次:5月8日-6月30日;第二批次:7月1日-8月15日;逾期不再受理。

2025东莞寮步镇公办中小学积分入学方案

未分类

2025东莞寮步镇公办中小学积分入学方案

24小时热点资讯 24小时热点资讯 发表于2025-05-11 浏览17 评论0

  寮步镇2025年秋季积分入学实施细则

  一、申请条件及积分办法

  1.申请条件及积分办法按照《东莞市非户籍适龄儿童少年积分入读公办义务教育学校实施方案》及相关通知执行。

  2.积分申请公办学位只提供起始年级学位(即小学一年级、初中一年级)。

  3.符合申请条件的非东莞户籍学生均需网上报名申请。

  二、报名方式

  网上报名时间为5月8日10:00-5月13日17:30。申请积分入学的非户籍学生家长请在网上报名截止时间前,登录“东莞市义务教育阶段学校统一招生平台”报名;网上报名时间截止后,不能再补报申请积分入学。