未分类
2025福建中医药大学附属第二人民医院教资认定体检攻略
24小时热点资讯 发表于2025-10-13 浏览6 评论0
2025福建中医药大学附属第二人民医院教资认定体检攻略
参加2025年福州市教育局教师资格认定的申请人应按《福建省教师资格申请人员体检标准及办法》(闽教师〔2018〕20号)进行体检,体检费用自理。
一、体检收费:普教(男)409 元,普教(女)425.96元,
二、医院:福建中医药大学附属第二人民医院健康管理中心东二环分部(地址:福州市晋安区连江北路46号)。交通;公交坐11、28、46、68、79、130、153、178、187、310、313路公交车到 “省二人民医院二化分院”站下车。咨询电话:0591-87345753(国家法定工作日除外,周一到周六上午7:30到12:00)。
未分类
2026河南高考考试科目
24小时热点资讯 发表于2025-10-13 浏览6 评论0
2026河南高考考试科目
河南省普通高等学校招生考试实行“3+1+2”模式,包括普通高等学校招生全国统一考试(以下简称全国统考)科目和普通高中学业水平选择性考试(以下简称选择性考试)科目。“3”为全国统考科目,包括语文、数学、外语(英语、俄语、日语、法语、德语、西班牙语任选一个语种)3门,外语科目考试含笔试和听力两个部分;“1”为选择性考试首选科目,包括物理和历史2门,考生任选1门;“2”为选择性考试再选科目,包括思想政治、地理、化学、生物学4门,考生任选2门。
未分类
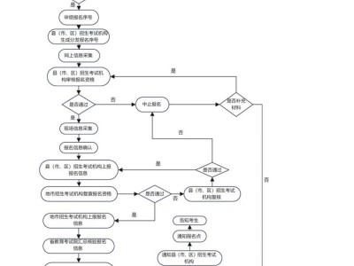
2026河南高考报名基本流程是什么?
24小时热点资讯 发表于2025-10-13 浏览6 评论0
2026河南高考报名基本流程是什么?
报名工作程序包括报名资格初审、生成分发报名序号、网上信息采集、现场信息采集、报名信息确认、报名信息汇总核验等环节
河南高考攻略(时间安排+各种入口+高考政策):点击进入
未分类
2026河北艺考戏剧影视表演类专业统考(缴费入口+考试时间)
24小时热点资讯 发表于2025-10-13 浏览6 评论0
戏剧影视表演类专业统考
①戏剧影视表演类专业统考总分为300分,包括文学作品朗诵(100分)、自选曲目演唱(50分)、形体技能展现(50分)、命题即兴表演(100分)四个科目。
②考生报考以下对戏剧影视表演专项技能有专业考核要求且符合教育部艺术类专业设置规定的专业,均应参加戏剧影视表演类专业统考。
本科专业:表演(戏剧影视表演)、戏剧教育、曲艺、音乐剧等专业。
专科专业:表演艺术、戏剧影视表演、歌舞表演、曲艺表演、音乐剧表演、现代魔术设计与表演、民族表演艺术、现代杂技表演艺术等专业。
未分类
2026河北艺考戏剧影视导演类专业统考安排(缴费时间+考试时间)
24小时热点资讯 发表于2025-10-13 浏览6 评论0
戏剧影视导演类专业统考
①戏剧影视导演类专业统考总分为300分,包括文学作品朗诵(50分)、命题即兴表演(50分)、叙事性作品写作(200分)三个科目。
②考生报考戏剧影视导演专业、广播影视节目制作专业等对戏剧影视导演专项技能有专业考核要求且符合教育部艺术类专业设置规定的专业,均应参加戏剧影视导演类专业统考。
③考试安排
A.缴费办法
2025年11月21日9时至11月25日24时,戏剧影视导演类专业统考考生登录邯郸学院艺术统考信息网(网址:https://ystk.hdc.edu.cn),按照提示要求缴纳专业考试费。逾期未缴费考生视为自愿放弃专业考试,不能参加本年度戏剧影视导演类专业统考。已缴费考生不予退费。
未分类
2025下半年保定教师资格认定公告
24小时热点资讯 发表于2025-10-13 浏览6 评论0
保定市教育局关于2025年下半年中小学和幼儿园教师资格认定公告
为做好我市2025年下半年中小学和幼儿园教师资格认定工作,根据《教师法》《教师资格条例》《〈教师资格条例〉实施办法》《河北省中小学和幼儿园教师资格认定实施方案》(冀教师〔2013〕9号)和河北省教师发展与资格认定事务中心《河北省2025年下半年中小学和幼儿园教师资格认定公告》(冀教资认函〔2025〕11号)的有关规定,现将有关事项告知如下:
一、申请教师资格认定人员范围
未达到国家法定退休年龄且符合《教师法》规定的其他条件的中国公民,且符合以下条件之一的,可在我市申请认定中小学教师和幼儿园教师资格:
未分类
2025下半年保定教资认定体检医院
24小时热点资讯 发表于2025-10-13 浏览6 评论0
保定市(区、县)中小学及幼儿园教师资格体检医院
地区 | 体检医院 | |
竞秀区
莲池区 | 保定市第二医院(保定市东风西路338号,电话3099637) | |
保定市第一中心医院西院(保定市高新区恒滨路77号市急救中心,电话3389088) | ||
未分类
2026浙江高考报名官方网址http://www.zjzs.net
24小时热点资讯 发表于2025-10-13 浏览6 评论0
报名入口:浙江省教育考试院网站
报名分网上信息输入和网上缴费两个阶段进行。
网上信息输入时间:2025年11月1日9:00至11月10日17:00
网上缴费时间:2025年11月14日9:00至11月17日17:00
报名流程:
1.符合报名条件的考生须在规定时间内登录浙江省教育考试院网站“2026年普通高校招生考试报名系统”,认真阅读报名要求,网上签订《诚信承诺书》,如实录入报名信息,并确认录入报名信息的准确。
未分类
2026考研网上报名常见问题汇总
24小时热点资讯 发表于2025-10-13 浏览6 评论0
2026考研网上报名常见问题汇总
1. 统考网报如何校验学历(学籍)信息?
系统对考生学历(学籍)信息进行网上校验,考生在线查看校验结果。未能通过学籍学历网上校验的考生应在招生单位规定时间内完成学籍学历校验。
学历(学籍)校验涉及到的信息有:身份证号、姓名、获得符合报考条件的最后学历毕业日期、符合报考条件的最后学历证书编号、符合报考条件的最后学历毕业学校、获得符合报考条件的最后学历的学习形式、符合报考条件的最后学历,请考生务必确保填写的信息与实际证件完全一致。
未分类
2025中山成人高考时间(附时间+准考证下载入口)
24小时热点资讯 发表于2025-10-13 浏览6 评论0
2025中山成人高考时间(附时间+准考证下载入口)
一、考试时间
2025年广东省成人高考考试将于10月18日-19日举行。
二、准考证下载入口
考生可于10月11日起登录报名系统(https://www.eeagd.edu.cn/cr/cgbm/login.jsp)自行下载并打印准考证。
考试当天,考生必须携带身份证原件(或临时身份证)和普通A4纸打印的准考证参加考试。请妥善保管好有关证件,如遗失准考证,请及时咨询考点志愿者,在考点指定位置自行上网打印。因打印准考证耽误考试,后果由考生本人负责。请考生尽可能在赴考前打印好准考证,并妥善保管好。准考证正反面不准书写任何字样。
未分类
2026年全国研究生考试网上报名考生需准备的信息一览
24小时热点资讯 发表于2025-10-13 浏览6 评论0
2026年统考考生需准备的网报信息
| 提示:考生应认真核对并确认本人网上报名信息。报名信息经考生确认后一律不作修改。考生因不符合报考条件或者相关政策要求、网报信息填写错误、填报虚假信息等情形,造成后续不能进行网上确认、不能考试(含初试和复试)或录取的,后果均由考生本人承担。 | |||
| 类别 | |||
未分类
具有推荐优秀应届本科毕业生免试攻读硕士研究生资格院校名单(单位名称+所在省市)
24小时热点资讯 发表于2025-10-13 浏览6 评论0
具有推荐优秀应届本科毕业生免试攻读硕士研究生资格院校名单
推荐阅读:2026年考研报名指南
| 单位名称 | 所在省市 |
| 北京大学 |
未分类
2026年黑龙江高考报名流程
24小时热点资讯 发表于2025-10-13 浏览6 评论0
2026年黑龙江高考报名流程
高考报名流程为网上填报基本信息、网上缴费、现场资格审查及信息确认。
(一)网上报名时间
考生网上报名包括网上填报基本信息和网上缴费两个环节,时间从10月14日至10月19日,系统开放时间为每日9时至21时。网上报名时间内设立技术咨询电话(0451-82376270,82376072),解答处理考生网上填报基本信息和网上缴费相关问题。
(二)现场资格审查及信息确认时间
未分类
2025下半年福州教师资格认定范围+认定条件
24小时热点资讯 发表于2025-10-13 浏览6 评论0
2025下半年福州教师资格认定范围+认定条件
(一)认定权限及受理对象
未达到国家法定退休年龄,遵守宪法和法律,热爱教育事业,履行《中华人民共和国教师法》规定的义务,遵守教师职业道德,具有良好身体素质和心理素质的以下人员,可向福州市教育局申请认定高级中学教师资格、中等职业学校教师资格和中等职业学校实习指导教师资格:
1.户籍在福州市的中国公民;
2.持有福州市居住证(在有效期内)的中国公民;
3.福州市内全日制普通高等学校在读研究生;
未分类
2025下半年福州市教资认定网上报名时间
24小时热点资讯 发表于2025-10-13 浏览6 评论0
2025下半年福州市教资认定网上报名时间
(一)报名时间及途径
教师资格认定申请实行网上报名,符合条件的申请人员应在2025年10月13日9:00至10月24日17:00登录“中国教师资格网”(www.jszg.edu.cn),从“网上办事”中“教师资格认定”——“在线办理”进行申报,逾期不能补报。
(二)注意事项
1.教师资格认定全面推行师德承诺制度,申请人应如实签署《个人承诺书》。
2.报名前请查阅“办事指南”,按照网上申报流程和提示,真实、准确地填写个人申报信息。因信息填报不真实不准确导致无法完成教师资格认定的,申请人自行承担责任。
未分类
2025下半年福州市教师资格认证体检在哪办理?
24小时热点资讯 发表于2025-10-13 浏览6 评论0
2025下半年福州市教师资格认证体检在哪办理?
2025年下半年福州市高级中学教师资格、中等职业学校教师资格和中等职业学校实习指导教师资格认定体检委托福建医科大学附属第一医院、福建医科大学附属协和医院、福建省第二人民医院、福州市第一总医院、福州市第二总医院进行。
申请人应于本公告发布之日起至2025年11月20日前参加体检,体检前需确认本人申请的教师资格种类及申请认定机构,并告知体检医院。体检具体时间、地点、流程等事项详见各医院体检指南。体检结果本次认定期间有效。
未分类
安徽2026艺术类专业高考报名+考试安排
24小时热点资讯 发表于2025-10-13 浏览6 评论0
安徽2026艺术类专业高考报名+考试安排
高考报名
1.文化课报名
报考艺术类专业的考生,须在规定时间内完成文化课报名手续。文化课报名工作按照《安徽省高等学校招生委员会安徽省教育厅关于做好2026年普通高校招生考试报名工作的通知》(皖招委〔2025〕8号)执行。
2.专业课全省统一考试(以下简称省统考)报名
省统考包含音乐类、舞蹈类、表(导)演类、播音与主持类、美术与设计类、书法类六个类别。考生可以兼报不同艺术类别(方向)的考试。填报高考志愿时,在艺术类统考实行平行志愿的批次,考生在每个批次只能选择报考一个艺术类别的志愿,其中音乐类、表(导)演类中的细分小类或方向可兼报志愿。
未分类
2026河南高考报名时间
24小时热点资讯 发表于2025-10-13 浏览6 评论0
2026河南高考报名时间
河南省2026年普通高招报名网上信息采集时间:
艺术类:2025年10月28日9:00-11月3日17:00;
非艺术类:2025年11月5日9:00-11月17日17:00。
网上报名信息采集如何进行?
考生须按规定时间登录河南省教育考试院网站(https://www.haeea.cn),进入“河南省普通高校招生考生服务平台”,认真阅读报名要求、考生诚信承诺书,使用本人报名序号和密码注册账号后登录报名系统,按要求如实填写基本信息,并对所填信息的真实性、准确性负责。考生网上信息填报操作流程详见“河南省普通高校招生考生服务平台”的普通高校招生网上报名使用手册。
未分类
2026河南高考网上报名入口https://pzwb.haeea.cn/
24小时热点资讯 发表于2025-10-13 浏览6 评论0
2026河南高考网上报名入口
河南省教育考试院网站:https://www.haeea.cn(点击进入)
河南省普通高校招生考生服务平台:https://pzwb.haeea.cn/(点击进入)
2026河南高考网上报名信息采集安排:
考生须按规定时间登录河南省教育考试院网站(https://www.haeea.cn),进入“河南省普通高校招生考生服务平台”,认真阅读报名要求、考生诚信承诺书,使用本人报名序号和密码注册账号后登录报名系统,按要求如实填写基本信息,并对所填信息的真实性、准确性负责。考生网上信息填报操作流程详见“河南省普通高校招生考生服务平台”的普通高校招生网上报名使用手册。
未分类
2026河南高考报名网上报名信息采集入口
24小时热点资讯 发表于2025-10-13 浏览6 评论0
考生须按规定时间登录河南省教育考试院网站(https://www.haeea.cn),进入“河南省普通高校招生考生服务平台”,认真阅读报名要求、考生诚信承诺书,使用本人报名序号和密码注册账号后登录报名系统,按要求如实填写基本信息,并对所填信息的真实性、准确性负责。考生网上信息填报操作流程详见“河南省普通高校招生考生服务平台”的普通高校招生网上报名使用手册。
凡未按规定时间和要求进行网上信息采集或信息误填、漏填或填报虚假信息而影响普通高校招生各阶段考试或录取的,后果由考生本人承担。