2026年天津高职分类考试面向中职毕业生报名热点问答
问题1:报名条件是什么?
答:(1)遵守中华人民共和国宪法和法律。
(2)具有本市常住户籍的普通中专、职业高中、技工学校(以下简称“中职学校”)毕业生、普通高中往届毕业生、同等学力考生;具有本市中职学校正式学籍的应届毕业生;在本市中职学校毕业或具有同等学力的本市居住证持有人随迁子女。
(3)具有本市常住户籍、本市高中教育阶段学校毕业或具有同等学力、经有关单位严格按照规定的标准和程序审核认定的登记失业人员、农民工和高素质农民等群体。
(4)身体状况符合相关要求。
温馨提示:考生须符合报名条件方具备报名资格,不符合报名条件的考生无法通过资格审核,不得报名参加考试。高职分类考试报名后至开考前,如发现考生有上述不符合报考条件的情况,取消其报名资格。
问题2:报名时间如何安排?
答:报名工作分两个阶段进行。
(1)第一阶段为网上报名阶段,考生务必于2025年11月10日9:00至12日17:00登录招考资讯网(www.zhaokao.net)进行网上报名。
(2)第二阶段为现场确认阶段,考生务必于2025年11月13日9:00至14日17:00到所属考区指定地点进行现场确认。
温馨提示:(1)报名是高职分类考试招生的重要基础性工作,为确保考生资格审核的一致性和准确性,所有考生同步进行考试报名、资格审核和安排组考等环节。报名逾期不再办理。
(2)请考生自行下载并认真阅读报名系统中所在考区发布的报名公告,按照考区公告要求,携带相关证件材料,在规定时间内到指定地点进行报名信息的现场确认,逾期不再办理。
问题3:报名的环节和流程是什么?
答:(1)在规定时间登录招考资讯网,进入天津市高职分类考试(面向中职毕业生)网上报名系统,注册考生账号、设置密码并绑定手机号。
(2)再次登录报名系统,按照要求和提示,完整、真实、准确地填写各项报名信息,核对无误后提交。
(3)在11月12日17:00前,通过“网上支付”缴纳考试考务费,缴费成功后,完成网上报名。
(4)在规定时间到考区指定的地点现场确认报名信息,完成考试报名。
温馨提示:登录密码和手机号是分数查询、志愿填报时进行身份验证的关键信息,考生须牢记并不要更改,否则将影响后续考试环节。
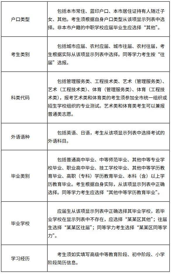
问题4:网上报名填报信息时有哪些注意事项?
答:考生报名系统注册完成后,须填写考生基本信息栏目下的各类采集项。考生根据自身实情,如实、准确填报各项内容。所有带*信息项必须填写,不能为空。

问题5:网上缴费有哪些注意事项?
答:考生完成信息填报并保存后,将进入缴费环节。支付信息页面,将显示考生相应的报名支付事项和支付状态。考生须核对姓名、支付事项、支付金额等信息,确认无误后,进行在线支付。考生可通过“银行网银缴费”或者“扫码缴费”两种支付方式进行缴费。考生已付款成功,若系统没有更新支付状态,请稍后重新登录系统查看,不要重复支付。
温馨提示:(1)考生网上缴费成功后,方可在规定时间到规定地点现场确认报名信息,否则报名无效。现场确认期间,各报名确认点一律不接收现场补缴费。
(2)完成报名信息现场确认的考生,因本人原因不能参加考试的,已进行网上支付的考务费不予退还。
问题6:如何选择现场确认的地点?
答:(1)本市应届中职学校(含普通中专、职业高中、技工学校)毕业生:在其学籍校或实际办学地所在考区指定的地点进行现场确认(学校注册地与办学地不一致的,在实际办学地所在考区指定的地点确认报名信息)。
(2)往届高中教育阶段毕业生及符合条件的其他社会考生:在户籍所在区考试机构指定的报名确认点进行现场确认。
温馨提示:(1)符合报名条件的居住证持有人随迁子女考生,须在其父母居住证签发单位所在考区指定的报名确认点进行现场确认。
(2)实际报名确认点以报名系统中的考区公告的内容为准。
问题7:现场确认时需要携带哪些审核材料?
答:考生须携带本人户口簿、有效期内的居民身份证原件、学籍和学历的证件及证明等,接受报名单位的资格审核,注意避免因证件不齐而影响报名确认。
具体审核材料见下表。

温馨提示:(1)请考生配合工作人员进行身份验证,交验相关证件及证明材料等。不接受资格审查或不符合资格条件者,一律不得在津参加考试。
(2)对于通过非正常户口迁移,提供假身份证、假学籍、假照片等虚假信息,伪造、非法获得证件、证书等虚假材料获取报名资格的,一律取消其报考资格,并按照国家有关规定严肃处理。
问题8:现场确认时需要注意什么?
答:考生须按照报名单位的要求,认真核对本人报名信息,无误后在考生报名信息确认表(一式两份)上签字确认。考生应确保各项信息完整、真实、准确,如姓名、身份证号、联系方式等信息有误,会影响本人的考试、录取、入学报到等事项。现场确认后至录取院校报到期间,不得修改报名信息。
问题9:电子摄像照片采集的规范是什么?
答:按照报名工作规定,现场确认时须对考生进行报名图像采集。考生应按照采集标准,规范进行电子摄像。图像采集规范如下。
(1)图像应真实呈现考生本人相貌,不得对人像特征(如伤疤、痣、发型等)进行技术处理。
(2)拍摄时请坐姿端正,表情自然。
(3)常戴眼镜者应佩戴眼镜,镜框不得遮挡眼睛,镜片不得有反光,不得佩戴有色(含隐形)眼镜。
(4)不得使用头部覆盖物(若宗教、医疗和文化确有需要,不得遮挡脸部或造成阴影)。头发不得遮挡眉毛、眼睛和耳朵。不宜化妆,不得佩戴耳环、项链等饰品。
着装应与背景色(浅蓝色、白色或浅灰色)区分明显,避免复杂图案、条纹。
问题10:是否需要参加体检?
答:需要。通过现场确认后,考生要按照所在考区规定的时间和地点进行身体健康状况检查。凡未参加全市统一组织的体检的考生,将无法填报志愿和参加高校招生录取。
问题11:退役士兵、登记失业人员、农民工、高素质农民等社会考生报名参加高职分类考试有哪些注意事项?
答:(1)退役士兵报名条件:须具有我市常住户籍、本市高中教育阶段学校毕业或具有同等学力;登记失业人员、农民工、高素质农民报名条件:须具有我市常住户籍、本市高中教育阶段学校毕业或具有同等学力。
(2)经有关单位严格按照规定的标准和程序审核通过后,退役士兵考生通过高职分类考试报考本市高职院校,免文化素质考试;登记失业人员、农民工、高素质农民等社会考生通过高职分类考试报考本市相关高职院校,须参加高职分类考试(面向中职毕业生)语文、数学、外语三个科目的文化素质考试。
(3)考生在高职院校公布招生专业目录和专业录取要求后,需结合自身的具体情况,选报一所高职院校,并与高职院校的招生部门联系,参加高职院校组织的与报考专业相关的职业适应性面试或技能测试
温馨提示:(1)相关考生也须办理报名手续并按规定接受资格审核,报名程序与普通考生相同。
(2)招生院校根据考生文化素质考试和职业适应性面试或技能测试成绩,择优录取。
问题12:报名期间的咨询电话是什么?
答:
和平区:27110012 | 河东区:24136312 |
河西区:28379078 | 南开区:23346508 |
河北区:26288183 | 红桥区:27272149 |
滨海新区(塘沽):25861369 | 滨海新区(汉沽):25695182 |
滨海新区(大港):60989976 | 滨海新区(油田):25924340 |
东丽区:24392336 | 西青区:27945465 |
津南区:88510592 | 北辰区:26868651 |
宁河区:69592751 | 武清区:60911627 |
静海区:28942360 | 宝坻区:82627805 |
蓟州区:29142513 | —— |
市高招办:23753333 | |