2025保定市直属幼儿园收费标准一览
✅青年路幼儿园
本园执行保定市发展和改革委员会、保定市财政局批示的收费标准,即3岁及以上幼儿 645元/生/月。
✅保定市育德幼儿园教育集团·育德家园
(一)保教费

计费方法:当月月初收取本月保教费,如本月结束后有余费,则在下月收取时抵扣;离园时根据最后一个月出勤申请专线退付。
*幼儿出勤天数为0的,不收保教费;
*幼儿出勤天数1-10天(含10天)的,按50%收取;
*幼儿出勤天数11天及以上的,按全额收取。
*不足一天按一天计算。
(二)伙食费

每月初按全勤收取伙食费,月末根据实际出勤天数计算,如有余费,则在下次收取伙食费时抵扣。离园时根据出勤(最后一个月)直接退付。
✅保定市育德七里佳苑幼儿园(一)保教费:

计费方法:当月月初收取本月保教费,如本月结束后有余费,则在下月收取时抵扣;离园时根据最后一个月出勤申请专线退付。
*幼儿出勤天数为0的,不收保教费;
*幼儿出勤天数1-10天(含10天)的,按50%收取;
*幼儿出勤天数11天及以上的,按全额收取。
*不足一天按一天计算。
(二)伙食费

每月初按全勤收取伙食费,月末根据实际出勤天数计算,如有余费,则在下次收取伙食费时抵扣。离园时根据出勤(最后一个月)直接退付。
✅保定铁路幼儿园

✅铁路金台佳苑幼儿园
(一)保教费计费方法:

计费方法:当月月初收取本月保教费,如本月结束后有余费,则在下月收取时抵扣;离园时根据最后一个月出勤申请专线退付。
*幼儿出勤天数为0的,不收保教费;
*幼儿出勤天数1-10天(含10天)的,按50%收取;
*幼儿出勤天数11天及以上的按全额收取。
*不足一天按一天计算。
*如2025年9月有调整,依据新标准执行。
(二)伙食费:

计费方法:每月初按全勤收取伙食费,月末根据实际出勤天数计算(不足一天按一天计算),如有余费,则在下次收取伙食费时抵扣。离园时根据出勤(最后一个月)直接退付。
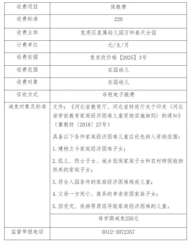
✅竞秀区直属幼儿园万和春天分园
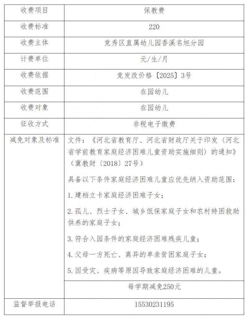
✅竞秀区直属幼儿园香溪名旭分园
(一)保教费

(二)伙食费

每月初按全勤收取伙食费,月末根据实际出勤天数计算,如有余费,则在下次收取伙食费时抵扣。离园时根据出勤(最后一个月)直接退付。
✅菊胡同幼儿园
依据保发改价格(2023)650号文件,3周岁以上幼儿保教费:530元/生/月,伙食费:18元/生/天。
✅新华幼儿园
依据保发改价格(2023)650号文件,3周岁以上幼儿保教费:530元/生/月,伙食费:18元/生/天。
✅新华幼儿园东湖分园
依据保发改价格(2023)650号文件,3周岁以上幼儿保教费:530元/生/月,伙食费:18元/生/天。
✅秀水胡同幼儿园
依据保发改价格[2023]650号文件,3周岁以上幼儿保教费:530元/生/月,伙食费:18元/生/天。
✅友爱幼儿园
依据保发改价格[2023]650号文件,3周岁以上幼儿保教费:530元/生/月,3周岁以下幼儿保教费:620元/生/月。伙食费:19元/生/天。
✅府学幼儿园
依据保发改价格(2023)650号文件,3周岁以上幼儿保教费:470元/生/月,伙食费:22元/生/天。
✅高新区幼儿园
保育费:根据省级示范园收费标准,保育费正在调标中,确定后予以公示
伙食费:22元/生/日