2025年苏州高新区实验小学校教育集团

2025年太湖科学城功能片区小学

★ 上述施教区范围内地段生的认定需按照《2025年苏州市义务教育阶段学校入学工作意见》中有关义务教育阶段小学地段生认定规定执行!
------------持续更新
【2024年学区划片】
部分学校公布最新学区,本文持续更新......
太湖科学城功能片区施教区范围

苏州高新区实验小学
金山路校区:
狮山新苑(含狮山花苑、阳光公寓》、锦华苑、滨河路 1333 号《锦丽苑》、金山东路 28号(锦宁阁)、狮山路 100号(锦昌苑)、滨河路 1205号(提翠华庭)、滨河花苑、姑苏花苑、塔园路 220 号《美之苑》、何山花园、名都花园、今日家园、滨河路 1701号《科技学院江枫园)、滨河路 1750 号(金枫苑)、曙光苑、和乐家园、狮山路 58 号《汇豪国际)、曙光村。
竹园路校区:
雅阁花园、淮海街 49-1号1幢(供电宿舍)、香提华苑、星韵花园、黄山村滨河路 481号《中建八局安装公司)、文翰华苑、心著华庭、上贤雅苑、邂湾澜庭。
珠江路校区:
狮山天街生活广场《时代天街)、荷澜庭、山景玉园、狮子山原著花园、山水樾澜院、山水樾澜庭、狮子山澜院。
滨河路校区:
狮山路 111号狮山丽舍)、狮山路 75号《狮山峰汇、狮山峰尚)、金龙花园、狮山路 59-1号1幢《人民银行宿舍)、淮海街 14号 1-5幢玉山苑)、准海街14号6-8幢(玉华花园)、滨河路 851号1-3幢(农业局宿舍)、永和村、滨河路 1088 号《金河国际)、沁怡家园、玉山雅苑、喜年生活广场 1-3幢《喜年广场住宅区)、月映庭、运河铂湾澜庭、览月阁。
成大校区:
青春社区、横塘社区及美田山水、芳邻彩彩云花园、石湖花园、滨河里《金屋山庄)、棠悦湾花园、锦悦湾雅园、星悦湾名苑、晋源花园、运河时代花园滨河四季云庭、背江新著雅苑。
苏州高新区文星小学
文昌花园、浒墅人家、浒香一村、浒香二村、悦庭、大家浜路9号、上水雅苑、熙和悦花园、苏悦湾花园、春风南岸花园。
★上述施教区范围内地段生的认定需按照《2023年苏州市义务教育阶段学校入学工作意见》中有关义务教育阶段小学、初中地段生认定规定执行!
苏州高新区白马涧小学
马涧校区
白马涧花园、山河佳苑(大河山)、杨木桥新苑、新村村、景山玫瑰园山庄、美树花园。
龙池校区
龙驰山庄、依景佳苑、天籁花园、鹿山雅苑、华瑞林泉雅舍、景粼天著花园、山云庭、山云轩。
★上述施教区范围内地段生的认定需按照《2023年苏州市义务教育阶段学校入学工作意见》中有关义务教育阶段小学、初中地段生认定规定执行!
狮山实验小学

★上述施教区范围内地段生的认定需按照《2023年苏州市义务教育阶段学校入学工作意见》中有关义务教育阶段小学、初中地段生认定规定执行!
苏州高新区金色小学
万枫家园、金色家园、阳光假日新苑、名悦雅苑、竹园路328号(狮山当代MOMA)。
苏州高新区实验小学

苏州高新区文正小学

★上述施教区范围内地段生的认定需按照《2023年苏州市义务教育阶段学校入学工作意见》中有关义务教育阶段小学、初中地段生认定规定执行!
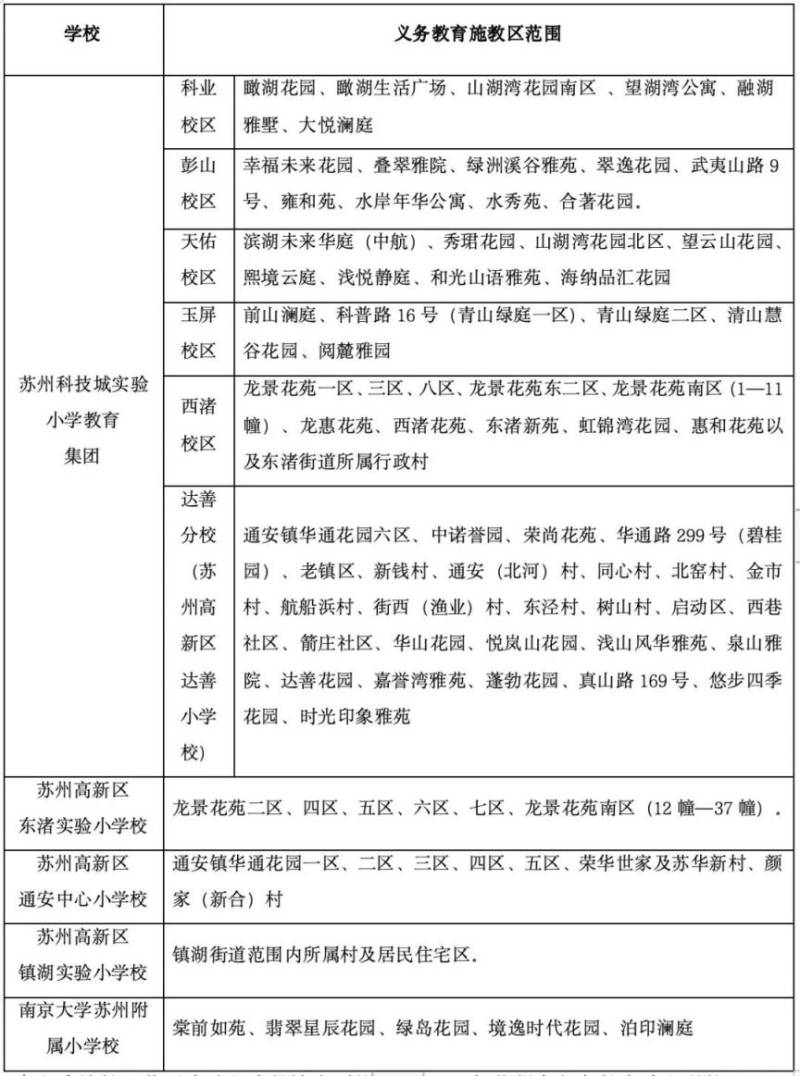
苏州高新区通安中心小学
通安镇华通花园一区、二区、三区、四区、五区、荣华世家及苏华新村、颜家(新合)村。
苏州高新区新升实验小学
新升新苑、世纪花园、汾湖路199号(灏景天下)、天都花园、新升村未动迁户、明星村(西马市)。
苏州高新区长江小学
长江花园、理想家园、云锦苑、朗香花园、梧桐树花园、鸿禧路26号(冠城大通·珑湾)、朗沁花园。
苏州高新区秦馀小学
新鹿花苑、秦馀山庄、山水湾花园、合晋世家、遇见山花园、仰山墅、翡翠四季花园、大象山舍、山樾云庭。
★上述施教区范围内地段生的认定需按照《2023年苏州市义务教育阶段学校入学工作意见》中有关义务教育阶段小学、初中地段生认定规定执行!
苏州市枫桥中心小学

★上述施教区范围内地段生的认定需按照《2023年苏州市义务教育阶段学校入学工作意见》中有关义务教育阶段小学、初中地段生认定规定执行!
苏州学府实验小学
学府花苑一区(含湖畔佳苑)、学府花苑二区(湖畔翠庭)、山水映象花园、宝带熙岸花园、水岸秀墅、石湖山水居
★上述施教区范围内地段生的认定按照《2023 年苏州市区小学与初中地段生认定办法》执行!
苏州新区枫桥实验小学
新狮新苑、林枫苑、枫秀苑、康佳花园、新毛家花园、景山路。
苏州市阳山实验小学
阳山花苑(一区、二区、三区、四区、五区、六区)、名佳花园、名墅花园、鸿福路38号(鸿福花园)、鸿兴花园。★上述施教区范围内地段生的认定按照《2023年苏州市义务教育阶段学校入学工作意见》中有关义务教育阶段小学、初中地段生认定规定执行!
苏州高新区长江小学
长江花园、理想家园、云锦苑、朗香花园、梧桐树花园、鸿禧路26号(冠城大通·珑湾)、朗沁花园。
苏州高新区文昌实验小学
上河花园(一区、二区)、水岸逸景花园、华美花园、兴贤路33号(鸿锦新苑)、兴贤路35号(鸿运家园)、鸿文雅苑、宽阅雅苑、印澜岸花园。
★上述施教区范围内地段生的认定需按照《2023年苏州市义务教育阶段学校入学工作意见》中有关义务教育阶段小学、初中地段生认定规定执行!
苏州高新区通安中心小学
通安镇华通花园一区、二区、三区、四区、五区、荣华世家及苏华新村、颜家(新合)村。
苏州高新区东渚实验小学
龙景花苑二区、四区、五区、六区、七区、龙景花苑南区(12幢-37幢)。
苏州科技城实验小学

★上述施教区范围内地段生的认定需按照《2023年苏州市义务教育阶段学校入学工作意见》中有关义务教育阶段小学、初中地段生认定规定执行!
苏州高新区镇湖实验小学
镇湖街道范围内所属村及居民住宅区