2025年沈阳市皇姑区小学初中学区划分方案
扫描下方二维码查看皇姑区中小学学区划分方案:

2025年沈阳市皇姑区大学区划分:


2025皇姑区小学学位分配表:


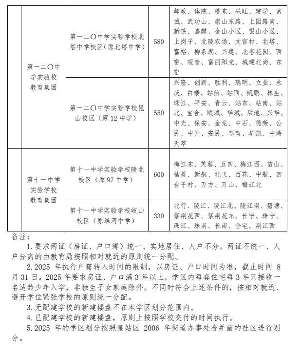
备注:
1.要求两证(房证、户口簿)统一、实地居住、人户不分。两证不统一、人户分离的由教育局按照相对就近的原则统一分配
2.2025 年执行户籍转入时间的限制,以房证、户口时间为准,截止时间 8月 31 日。2025 年要求房证、户ロ满 3 年以上,学区内每套住宅每3年只接收一名适龄儿童入学,非独生子女家庭除外。不同时符合上述条件的,按相对就近、避开学位紧张学校的原则统一分配
3.无配建学校的新建楼盘不在本学区划分范围内
4.已配建学校的新建楼盘,原则上按照学校交付的时间执行
5.2025 年的学区划分按照皇姑区2006 年街道办事处合并前的社区进行划分
2025皇姑区初中学位分配表:


》》》点击查看:2025沈阳中小学学区划分方案汇总
》》》点击进入:2025沈阳学区划分专题(一键查询小区对应学区)