生源地信用助学贷款是指国家开发银行等金融机构向符合条件的家庭经济困难的学生(含预科生)发放的、在学生入学前户籍所在县(市、区)办理的助学贷款。生源地贷款为信用贷款,学生和家长(或其他监护人等)为共同借款人,共同承担还款责任。
全日制普通本专科学生(含预科、高职、第二学士学位)每人每年申请贷款额度不超过20000元,不低于1000元;全日制研究生(含硕士研究生、博士研究生)每人每年申请贷款额度不超过25000元,不低于1000元。
(一)办理日期
7月15日——9月15日期间的工作日集中办理高校在读学生续贷、首贷及2025年高校新生贷款;
(二)办理流程
申请流程
(首贷学生需要注册,续贷请跳转至第三步)
方法1:打开网站进行注册
学生在线系统:https://sls.cdb.com.cn

打开国家开发银行助学贷款信息网https://www.csls.cdb.com.cn,注册学生在线服务系统(高校)。

二、登录系统填写信息

首次申请贷款的学生需要进行在线注册信息:
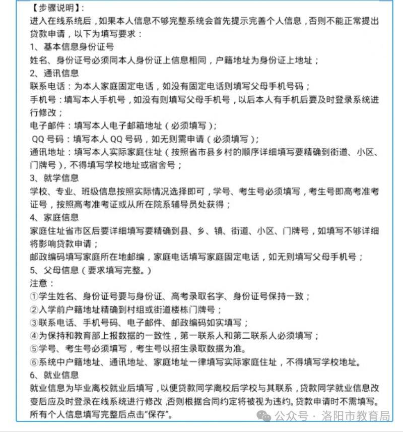
按照身份证填写姓名及身份证号,选择学校,然后选择本人所在的专业、班级。学号、考生号必须填写,考生号即高考准考证号。

然后点击“下一步”填写详细个人信息,填写要求参见【步骤说明】,个人信息填写完整后点击“提交”。

注意:以前已经申请并获得过助学贷款的学生,可直接登录在线系统进行个人数据完善(填写要求参见【步骤说明】)并提交贷款申请。
三、进行贷款申请

进入国家开发银行学生在线服务系统界面后,选择贷款申请。


信息填写完成后,系统生成学生登录页面,即完成高校国家助学贷款的学生申请流程。

等待学院审核导入学生高校助学贷款业务管理系统即可。
四、导出申请表


五、签订高校贷款合同
开学后,携带申请表及相关材料交给辅导员,耐心等待院系通知签订“高校贷款合同”。
方法2:用“国家助学贷款APP”申请
(一)下载安装国家助学贷款APP








1. 《国家开发银行股份有限公司高校助学贷款申请表》(开行系统内直接打印);
2.借款学生身份证复印件;
3.借款学生录取通知书复印件或学生证复印件;
续贷学生:
1.《国家开发银行股份有限公司高校助学贷款申请表》;
2.借款学生身份证复印件;
以上材料均需一份,准备好后交给所在学院辅导员。
开学初等待通知,缴纳剩余学费即可。