昆明中考录取通知书查询网站官网2025
查询官网:云南省高中阶段录取平台
录取通知书领取时间+方式:
主城区考生
在录取结果公布后3日内,到录取的普通高中学校领取《录取通知书》;
主城区普通高中学校录取郊县(市)区考生
由普通高中学校统一邮寄到县(市)区招考机构转发到考生初中毕业学校。郊县(市)区普通高中学校《录取通知书》,按当地招考机构的要求发放。
民办普通高中学校自主招生的考生
经学校到招考机构办理提档录取手续后,可登录“云南省高中阶段招生录取平台”查询录取结果。学校必须在正式办理提档录取手续后,方可发放《录取通知书》。
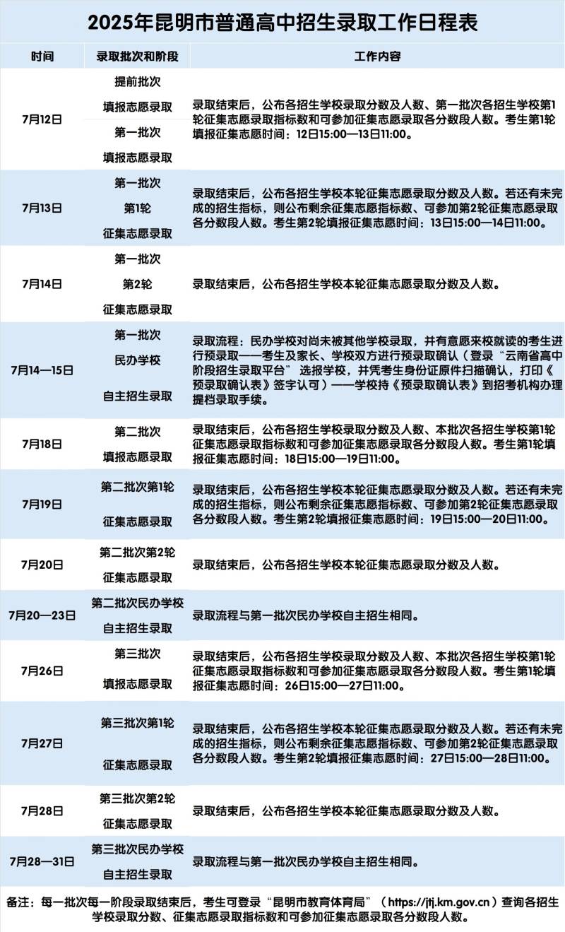
附:录取日程表:

图源:昆滇教育