天津市北辰区妇幼2025年入园查体全攻略
一、入园查体注意事项
1、请您提前用微信关注“北辰妇幼”公众号并进行预约(提前一周放号,不可预约当天号);
2、请您携带儿童预防接种手册;
3、入园体检表有效期为1个月;
4、入园体检需缴纳体检费。
二、预约流程
1、扫码关注

扫描或长按二维码关注“北辰妇幼”公众号
2、预约途径

点击预约挂号后选择入园查体预约→选择北辰妇幼保健中心

选择切换就诊人→新增就诊人

选择后填写就诊人姓名和身份证号,填写完成选择保存(如新增就诊人预约,必须在预约前选择切换就诊人,切换至第二就诊人)

选择在线预约

选择相应科室及相应医师

选择预约日期及时间段
(注:各个时间段内可显示剩余号数)

选择完毕后提交,并提示预约成功

预约换号时,出示个人码或使用身份证,可在自助机或收费处窗口扫码换号。(个人码默认为手机使用人。如就诊人非手机使用人,则需切换就诊人后,再选择个人码。)

如需取消预约,选择我的预约,找到需要取消的号,选择取消预约。取消预约需提前一天取消,当天不能取消预约。
三、入园体检项目
1、必检项目
(1)体格检查:身高测量、体重测量、心肺听诊
(2)五官检查:口腔科检查、眼睛外观检查、4岁以上视力检查
(3)化验检查:血红蛋白、骨源性碱性磷酸酶、谷丙转氨酶
2、选做体检项目(非免费体检)
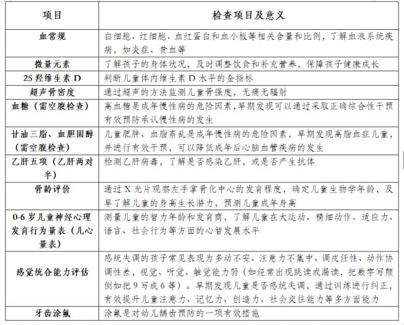
除以上必查项目外,儿保科还开展其他服务项目,家长可根据孩子情况自行选择。可选项目包括:

四、入园体检流程
1.一楼大厅人工窗口或者自助机凭预约码进行取号
2.二楼儿保科导诊台按叫号顺序进行缴费,填表
3.儿保科201室进行听诊、身高和体重测量
4.二楼化验室验血(无需空腹)
5.二楼眼科,口腔科查体
6.自助机取验血结果
7.二楼202室总检处盖章
五、入园体检咨询电话
58687811、58687817