安吉斯网
首页
搜索
×
24小时热点资讯
首页
|
未分类
|
2025-03-21
2025三亚周杰伦演唱会三开时间(附购票入口)
24小时热点资讯
发表于
2025-03-21 09:15:59
浏览
26
评论
0
抢沙发
发表评论
【三亚】周杰伦2025“嘉年华”世界巡回演唱会-三亚站
三开时间:2025年3月21日15点18分
购票入口:
猫眼:点击进入
大麦:点击进入
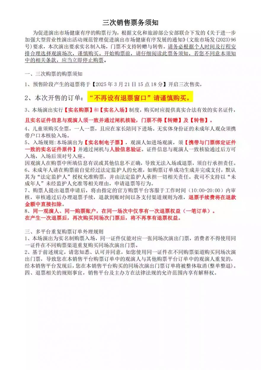
购票须知:
相关文章
上一篇
2025海南南海博物馆展览意大利普利亚考古文物展(时间+预约)
发表于
2025-03-21
浏览
26
评论
0
下一篇
2025温江餐饮消费券领取指南(对象+时间+金额+入口)
发表于
2025-03-21
浏览
28
评论
0