×

未分类

2025汕头自学考试毕业申请审核结果在哪查看?

24小时热点资讯 24小时热点资讯 发表于2025-05-28 浏览14 评论0

  2025汕头自学考试毕业申请审核结果在哪查看?

  关于毕业证照采集、毕业申请的状态及审核结果,将在系统实时显示,不再另行通知,请考生保持关注,并通过系统毕业管理模块查询相关信息。

  广东省自学考试管理系统(https://www.eeagd.edu.cn/selfec/)

  》》》推荐:2025上半年汕头自学考试考生网上办理毕业登记的注意事项

2025东莞中考录取批次及志愿数量

未分类

2025东莞中考录取批次及志愿数量

24小时热点资讯 24小时热点资讯 发表于2025-05-28 浏览24 评论0

  2025东莞中考录取批次及志愿数量

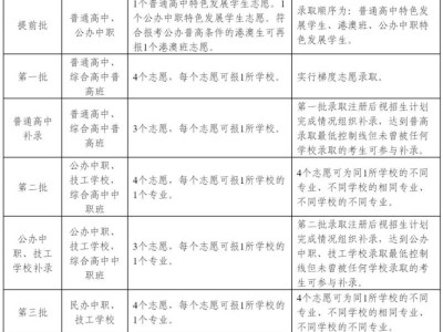
  今年东莞市高中阶段学校招生录取依然分提前批、第一批、第二批、第三批、第四批等5个批次。

  提前批:高中阶段学校自主招生及港澳班录取。可报1个普通高中自主招生志愿、1个公办中职学校自主招生志愿。港澳籍学生还可报1个普通高中港澳班志愿。录取顺序为普通高中自主招生、普通高中港澳班、公办中职学校自主招生。

  第一批:普通高中、综合高中普高班录取。可报4个志愿,每个志愿可报一所学校。录取注册后视招生计划完成情况组织补录,补录可报3个志愿。

未分类

2025东莞中考志愿填报注意事项

24小时热点资讯 24小时热点资讯 发表于2025-05-28 浏览12 评论0

  2025东莞中考志愿填报注意事项

  参加东莞市初中学业水平考试的考生均可报考我市公、民办综合高中中职班以及公、民办中等职业学校(含技工学校)。有下列情况之一的考生,在填报志愿时须注意:

  1.在我市就读的异地务工人员随迁子女(以下简称“随迁子女”),截至随迁子女参加中考当年的8月31日,随迁子女具有我市初中阶段三年完整学籍,其父亲或母亲(或法定监护人)持有在我市办理的有效《广东省居住证》累计满三年及以上、按国家规定在我省依法缴纳社会保险费累计满三年及以上或在我市依法缴纳社会保险费累计满一年及以上(不含一次性缴费年限)的,到就读学校提交申请,并按要求提供有关证明材料,经有关部门审核通过后,可报考我市公、民办普通高中和公、民办综合高中普高班。

未分类

2025重庆万盛中小学招生报名政策

24小时热点资讯 24小时热点资讯 发表于2025-05-28 浏览12 评论0

  工作原则

  (一)坚持依法入学。2025年8月31日(含8月31日)前,凡年满6周岁及以上儿童,应当依法接受并完成义务教育。条件不具备的农村地区儿童,可推迟到7周岁。确因身体状况等特殊原因不能当年度入学的,可向所在区县教育行政部门申请缓学或休学。上一年度因身体状况等特殊原因未入学的,须重新提出入学申请。

  (二)坚持免试入学。严格遵守义务教育免试入学规定,学校不得通过文化课考试、测试等方式选拔学生,不得收取学生个人简历或视频音频等个人展示材料,不得以各学科竞赛、考试证书、荣誉证书、培训证明等作为录取依据。

未分类

2025北京西城区小学学区派位入学各学区招生计划

24小时热点资讯 24小时热点资讯 发表于2025-05-28 浏览15 评论0

  2025北京西城区小学学区派位入学招收计划

  西师附小面向德胜学区(西城区德胜街道办事处所辖范围)招收2个班;

  黄城根小学面向新街口学区(西城区新街口街道办事处所辖范围)和什刹海学区(西城区什刹海街道办事处所辖范围)共招收2个班;

  自忠小学面向西长安街学区(西城区西长安街街道办事处所辖范围)招收2个班;

  育才学校面向大栅栏椿树天桥学区(西城区大栅栏、椿树、天桥街道办事处所辖范围)和陶然亭白纸坊学区(西城区陶然亭、自纸坊街道办事处所辖范围)共招收2个班。

2025北京西城区小学寄宿学校、全区招生学校、民办学校入学报名操作指南(报名时间+报名入口)

未分类

2025北京西城区小学寄宿学校、全区招生学校、民办学校入学报名操作指南(报名时间+报名入口)

24小时热点资讯 24小时热点资讯 发表于2025-05-28 浏览13 评论0

  2025北京西城区小学寄宿学校、全区招生学校、民办学校入学报名操作指南(报名时间+报名入口)

  报名时间:6月3日(星期二)9:00-6月4日(星期三)17:00

  报名入口:https://www.xckszx.com/

  本区儿童(在市级平台西城区入口完成信息采集的儿童)

未分类

太原晋祠博物馆端午活动一览(时间+地点+内容)

24小时热点资讯 24小时热点资讯 发表于2025-05-28 浏览22 评论0

  太原晋祠博物馆端午活动

  晋韵端午·丝竹绕亭

  时间:5月31日 9:30—11:30

  地点:松水亭、真趣亭、流碧榭

  内容:在松水亭、真趣亭、流碧榭内设置民乐表演,让游客在赏古建品历史的同时充分感受音乐韵律之美。

  童趣端午·粽形香韵

  时间:5月31日 15:00

  地点:青少年社会实践活动教育基地

  内容:晋祠博物馆青少年社会实践活动教育基地开展粽子香包青少年课程。在老师指导下,孩子们亲手挑选布料、填充香料,用彩线精心缝制,创意设计个性化香包,感受传统手工魅力,传承端午文化。

未分类

太原龙山石窟博物馆端午活动时间+内容

24小时热点资讯 24小时热点资讯 发表于2025-05-28 浏览12 评论0

  太原龙山石窟博物馆端午活动

  时间:5月31日至6月2日

  地点:龙山石窟博物馆

  内容:端午期间,龙山石窟博物馆将为游客赠送传统粽子、五彩绳、祈福牌,游客可以现场书写心愿,悬挂千年龙柏祈愿幸福安康。

  拓展:

  太原市天龙山石窟博物馆在哪里?

  地址 : 太原市晋源区西仁线天龙山路天龙山景区

  太原市天龙山石窟博物馆交通指引:

  公共交通:在太原火车站、迎泽大街乘坐308、804、856路公交晋祠公园下车,乘坐Y1路旅游公交专线(投币刷卡同价5元)沿盘山公路可直达天龙山。

2025山东高考准考证打印时间是?附打印入口

未分类

2025山东高考准考证打印时间是?附打印入口

24小时热点资讯 24小时热点资讯 发表于2025-05-28 浏览13 评论0

  2025山东高考准考证打印时间

  6月1日-6日为每天9: 00-20:00;7日-10日为每天7:00-20:00。

  打印入口:山东省教育招生考试院普通高等学校招生考试信息平台(http://wsbm.sdzk.cn)

  推荐阅读→济南高考专题(考试时间+准考证打印+分数线+一分一段表+志愿填报+录取查询)

  考试科目及时间安排

  

未分类

2025安徽特岗教师招聘报名时间

24小时热点资讯 24小时热点资讯 发表于2025-05-28 浏览15 评论0

  2025安徽特岗教师招聘报名时间

  1.报名时间。网上报名时间为6月3日8:00—6月7日17:00,逾期不予受理。

  2.有关要求

  (1)报考人员登录安徽省“特岗计划”信息管理与服务系统(https://tg.ahzsks.cn,下同)报名。

  (2)报考人员需按照报名系统的提示要求,真实、完整地录入信息,确保准确无误,并按要求上传相应资料。

  (3)报考人员填写的信息必须与本人实际情况、报考条件和所报考的岗位要求相一致。凡弄虚作假通过资格审查,实际情况与报考条件规定不符的,一经查实,即取消考试、聘用等资格。

未分类

2025郑州小升初线上报名时间+人群+流程

24小时热点资讯 24小时热点资讯 发表于2025-05-28 浏览14 评论0

  2025郑州小升初线上报名时间+人群+流程

  1、公办初中报名

  为更好地服务学生和家长,2025年郑州市进一步拓展线上报名覆盖面,返郑小学毕业生和需跨区入学的小学毕业生升初中可通过线上报名。线上报名时间为6月4日8:00-6月5日23:59;现场报名时间为6月15日-6月16日。

  线上报名具体怎么操作?

  以“房户住一致”为例,具体操作流程如下:

  ① 打开“郑好办”APP,点击“初中入学”或“初中入学线上报名“;

未分类

2025年绍兴市柯桥区幼儿园报名录取结果查询时间

24小时热点资讯 24小时热点资讯 发表于2025-05-28 浏览14 评论0

  2025年绍兴市柯桥区幼儿园报名录取结果查询如下:

  查询预录结果:

  7月15日8:00—17:00,查询网报预录结果。

  未在规定时间进行网上报名或网报未预录对象,于7月17日携带相关报名资料到区属幼儿园本部或相应镇(街道)中心幼儿园进行现场登记。幼儿园根据区域内学位剩余情况进行统筹安排,预录结果于7月18日通知家长,并由幼儿园在线上统一上传相关入园资料。

  推荐阅读:2025年绍兴市柯桥区幼儿园招生对象范围

  2025年绍兴市柯桥区幼儿园招生录取方式

未分类

2025年宁波端午节演出大汇总(时间+门票)

24小时热点资讯 24小时热点资讯 发表于2025-05-28 浏览23 评论0

  2025年宁波端午节演出大汇总(时间+门票)

  【大笑喜剧】脱口秀宁波专场

  时间:2025.05.28-06.30

  场馆:宁波市 | 大笑喜剧脱口秀(天一广场店)

  票档

  普通票:79元

  贵宾票:99元

  特惠双人票:99元

  购票入口:点击进入

  沉浸式魔术脱口秀《男巫客厅》——邓男子/Tony专场

  场馆:宁波市 | 罗城剧场

未分类

2025年宁波第五轮餐饮+通用消费券领取攻略

24小时热点资讯 24小时热点资讯 发表于2025-05-28 浏览18 评论0

  2025年宁波第五轮餐饮+通用消费券领取攻略

  活动时间

  报名时间

  2025年5月28日10:00至2025年5月30日10:00

  开奖时间

  2025年5月30日11:00

  用券时间

  2025年5月30日起7个自然日内有效,具体以云闪付APP【我的】-【优惠券】展示为准。核券时间为8:30至23:00,请在商户营业时间内核销用券,逾期失效,不予补发。

  消费券类型

未分类

2025年宁波端午节脱口秀演出汇总(时间+门票)

24小时热点资讯 24小时热点资讯 发表于2025-05-28 浏览14 评论0

  2025年宁波端午节脱口秀演出汇总(时间+门票)

  【大笑喜剧】脱口秀宁波专场

  时间:2025.05.28-06.30

  场馆:宁波市 | 大笑喜剧脱口秀(天一广场店)

  票档

  普通票:79元

  贵宾票:99元

  特惠双人票:99元

  购票入口:点击进入

  沉浸式魔术脱口秀《男巫客厅》——邓男子/Tony专场

  场馆:宁波市 | 罗城剧场

未分类

2025南越王博物馆端午活动指南(时间+地点+看点)

24小时热点资讯 24小时热点资讯 发表于2025-05-28 浏览11 评论0

  端午节假期(5月31日-6月2日)期间

  王宫展区每日开放时间为:9:00--18:00,(17:00停止入场)

  王墓展区正常开放:每日开放时间为9:00--17:30。 (17:00停止售票、入场)

  预约方式

  通过“南越王博物院”微信公众号,选择王宫展区或王墓展区,这进入预约系统线上领票,也可到线下售票窗口购票或领票。王宫展区免费开放;

        活动时间及地点

2025广州鲁迅纪念馆端午开放时间

未分类

2025广州鲁迅纪念馆端午开放时间

24小时热点资讯 24小时热点资讯 发表于2025-05-28 浏览12 评论0

  2025广州鲁迅纪念馆端午开放时间

  根据《国务院办公厅关于2025年部分节假日安排的通知》精神,结合我馆实际,2025年“端午”假期安排如下:

  2025年5月31日——6月2日广州鲁迅纪念馆、广东贡院明远楼正常开放,6月3日(星期二)闭馆。

       ▶  ▶ 推荐阅读:2025年广州端午节活动大全(持续更新)  

未分类

2025天津群艺馆惠民演出公益票领票时间

24小时热点资讯 24小时热点资讯 发表于2025-05-28 浏览13 评论0

  ➤➤2025天津群艺馆惠民演出公益票领票时间

  领票时间:5月29日(周四)上午9时起

  电话:022-59959128

  领票攻略:

  线下:持本人有效身份证件现场领取,每人限领2场、每场限领2张,数量有限,领完即止!

  线上:扫描下方二维码,线上同步抢票。

  注意事项:

  网上预约成功的市民,活动当日凭预约电子码到演出现场换取纸质票。

  ◎ 所有演出免费不免票,请您妥善保管好演出票,按时到场观看。