×

2025佛山三水区民办入学报名指南

未分类

2025佛山三水区民办入学报名指南

24小时热点资讯 24小时热点资讯 发表于2025-04-11 浏览26 评论0

  2025佛山三水区民办入学报名指南

  报名条件

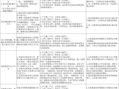
  适龄儿童少年或父母(含其他法定监护人,下同)一方符合下列类别之一的,可申请报读我区民办学校。

  第一类:具有三水区户籍。

  第二类:持有效期内三水区居住证(含港澳台居民居住证)。

  第三类:具有三水区学籍的小学应届毕业生(仅限学生本人报读初中)。

  第四类:在三水区居住的华侨及外国籍人员。

  第五类:各类优待对象(详见附件)。

  

未分类

2025深圳市考笔试考什么(考试科目+考试大纲)

24小时热点资讯 24小时热点资讯 发表于2025-04-11 浏览24 评论0

  2025深圳市考笔试考什么

  深圳市考在2025年4月14日10:00至4月18日17:00期间报名,2025年5月10日或5月11日考试,本篇文章给大家分享考试内容

  笔试科目

  按不同职位分别设置,公共科目为《行政职业能力测验》和《申论》

  1、招录机关为市直机关的职位,以及定向港澳选拔职位测试《申论》(Ⅰ类)

  2、招录机关为市直驻区单位、区直机关及街道的职位,以及行政执法类职位测试《申论》(Ⅱ类)

深圳市考公务员2025年考试时间(笔试时间+面试时间)

未分类

深圳市考公务员2025年考试时间(笔试时间+面试时间)

24小时热点资讯 24小时热点资讯 发表于2025-04-11 浏览25 评论0

  深圳市考公务员2025年笔试面试时间

  笔试考试时间

  2025年5月10日或5月11日,具体安排见准考证。

  笔试科目

  笔试科目按不同职位分别设置。

  1.公共科目为《行政职业能力测验》和《申论》。其中,招录机关为市直机关的职位,以及定向港澳选拔职位测试《申论》(Ⅰ类);招录机关为市直驻区单位、区直机关及街道的职位,以及行政执法类职位测试《申论》(Ⅱ类),具体安排详见深圳市考岗位表。

  2025年深圳市公务员考试职位表(性别+学历学位+专业要求+是否应届)

未分类

2025上海秋季高考网上缴费4月12日至15日进行

24小时热点资讯 24小时热点资讯 发表于2025-04-11 浏览25 评论0

  2025年上海市普通高校招生秋季统一高考网上缴费工作将于4月12日9:00至4月15日16:00期间进行。请所有符合秋季高考资格考生务必登录上海市教育考试院“上海招考热线”网站(www.shmeea.edu.cn)完成网上缴费。过时网上缴费系统将关闭,未缴费学生将无法参加2025年秋季统一高考。

  1.网上缴费操作步骤如下:

  (1)登录上海市教育考试院“上海招考热线”网站(www.shmeea.edu.cn);

  (2)点击进入首页左下方“考试报名”栏目;

2025年4月13日海南医科大学医学专场招聘会(时间+地点+岗位+预约)

未分类

2025年4月13日海南医科大学医学专场招聘会(时间+地点+岗位+预约)

24小时热点资讯 24小时热点资讯 发表于2025-04-11 浏览25 评论0

  海南医科大学2025届毕业生招聘会(医学专场)

  时间地点

  活动时间:2025年4月13日(周日)9:00-12:00

  活动地点:海南医科大学(城西校区)

  活动地址:子文体育馆

  主办单位:

  中共海南省委组织部(中共海南省委人才发展局)  海南省人力资源和社会保障厅(海南省人力资源开发局)  海南省教育厅  海南省卫生健康委员会

  承办单位:海南医科大学

2025年广东省中山大学附属第一医院国际医疗部工作人员招聘启事

未分类

2025年广东省中山大学附属第一医院国际医疗部工作人员招聘启事

24小时热点资讯 24小时热点资讯 发表于2025-04-11 浏览25 评论0

  中山大学附属第一医院国际医疗部因业务发展需要,拟招聘非卫生专业技术/管理岗位工作人员1名。

  一、招聘条件

  1.坚持正确的政治方向,具有优良的政治素养和道德品行,遵纪守法,热爱医疗卫生健康事业,有较强的事业心和责任心,医德医风、师德师风、职业道德良好,无不良记录;

  2.身心健康。具有正常履行职责的身体条件和心理素质;

  3.年龄原则上不超过35周岁(截至2025年12月31日);

  4.具有硕士研究生及以上学历学位,并取得相应的学历学位证书;所学专业为卫生事业管理、财务管理、经济学、金融学、管理学等;

未分类

湖里区2025年进城务工人员随迁子女小学积分入学办法

24小时热点资讯 24小时热点资讯 发表于2025-04-11 浏览27 评论0

  湖里区2025年进城务工人员随迁子女小学积分入学办法

  一、积分入学基本条件

  申请参加湖里区积分入学的随迁子女必须同时符合以下基本条件:

  (一)随迁子女应年满六周岁,即2018年9月1日至2019年8月31日期间出生。

  (二)随迁子女父(母)在湖里区办理居住登记或者持有在湖里区有效期内的居住证。

  二、积分计算方法

  随迁子女小学积分入学按务工社保积分58分、稳定居住积分57分两个项目计算积分,满分为115分。具体积分项目和分值如下:

未分类

集美区2025年秋季进城务工人员随迁子女小学积分入学办法

24小时热点资讯 24小时热点资讯 发表于2025-04-11 浏览27 评论0

  集美区2025年秋季进城务工人员随迁子女小学积分入学办法

   一、招生原则

  坚持“积分优先,遵循志愿”原则,采取电脑派位的办法,尽量提供学位,公正公开地组织符合条件的随迁子女就读集美区小学一年级。

  二、申请条件

  1.随迁子女须年满六周岁,即2018年9月1日至2019年8月31日出生,未及龄和超龄均不符合条件。

  2.随迁子女父(母)持有在有效期内的且居住地住址在集美区的福建省居住证(2025年4月30日前有在集美区居住记录或暂住记录。

未分类

2025深圳市考报名人数怎么查(查询入口+查询时间)

24小时热点资讯 24小时热点资讯 发表于2025-04-11 浏览25 评论0

  2025深圳市考报名人数怎么查

  查询入口:深圳市考试院专栏(http://hrss.sz.gov.cn/szksy)

  查询时间:2025年4月15日、4月17日10:00

  综合职位组职位实行先考试再选具体职位,报考者选择综合职位组中的1个小组报名,待笔试、面试结束后,再根据本小组报考者的总成绩排名,选择小组内的具体职位。其他专业职位及定向港澳选拔职位实行先报职位再考试,报考者选择1个具体职位报名。

  报名期间,报考者未确认并提交报考职位前,可修改报考信息和职位,按期确认并提交报考职位后不能再修改报考信息和职位。未按期确认并提交报考职位的,视为放弃报名。

未分类

2025福建中小学幼儿园教师事业单位招聘准考证打印时间及入口

24小时热点资讯 24小时热点资讯 发表于2025-04-11 浏览25 评论0

  2025福建中小学幼儿园教师事业单位招聘准考证打印时间及入口

  打印时间:4月11日至18日

  打印入口:福建省教育考试院网站

  考生须于4月11日至18日凭本人账号和密码,自行登录福建省教育考试院网站“数字服务大厅-教师招聘考试”栏目,打印本人《准考证》。《准考证》正、反两面在使用期间均不得涂改或书写,否则按违规处理。

      考生凭本人《准考证》和有效期内的居民身份证/港澳台居民居住证/港澳居民来往内地通行证/台湾居民来往大陆通行证(五年有效期),按规定时间和地点参加考试。居民身份证丢失的,应持由公安部门出具的带照片身份证明。考生应准确掌握本人《准考证》上的考试时间和地点,提前规划出行路线,避免走错考点考场、迟到或导致错过考试。

未分类

2025东莞春季茶业博览会观展指南(时间+地点+免费门票)

24小时热点资讯 24小时热点资讯 发表于2025-04-11 浏览28 评论0

  展会门票

  免费,点击进入领票入口

  展会福利

  只要登记领取电子门票即可免费领取签到礼!(每人仅限一份,数量有限,先到先得)年龄仅限18周岁以上参与

  4月11~14日 茶博会现场,单笔消费满800元或以上抽1000元现金红包!

  注:最终解释权归主办方所有!

  展会介绍

  2025东莞春季茶业博览会将于4月11-14日在东莞市体育中心隆重举行,本届展会为期4天,展览面积6000平方米,参展企业180多家。

未分类

东莞2025环梦AI智能机器人科普展览(时间+地点+门票)

24小时热点资讯 24小时热点资讯 发表于2025-04-11 浏览26 评论0

  门票价格

  单人体验票¥79

  亲子双人票¥158

  三人家庭票¥229

  购票入口

  点击进入

  注:仅提供资讯,购票信息来源于票之翼,购票前请先核实!

  购票须知

  限购规则:每笔订单最多购买6张

  退票/换票规则:票品为有价证券,非普通商品,其背后承载的文化服务具有时效性,稀缺性等特征,不支持退换

  入场规则:支持多种票品验票后入场,如二维码电子票、纸质票

2025重庆融创雪世界开放时间、地址、门票

未分类

2025重庆融创雪世界开放时间、地址、门票

24小时热点资讯 24小时热点资讯 发表于2025-04-11 浏览25 评论0

  重庆融创雪世界

  重庆融创文旅城雪世界是全国首个实现在雪地场景观看企鹅的大型室内雪世界。娱雪项目欢乐新奇,可以在企鹅岛与企鹅亲密互动、探险神秘雪洞、体验雪圈滑道、冰湖嬉戏、感受飘雪浪漫瞬间。

  六条不同的滑雪雪道让各类人群尽享欢乐:初级道锤炼技术;单板练习场可以让单板爱好者技术快速提升;从中级道感受速度与激情;地形公园让滑雪高手展示高难度酷炫动作、同时还有专业儿童滑雪学校让小朋友有专业系统的学习滑雪。

  

未分类

2025上半年陕西中小学教资面试成绩查询时间+查询入口

24小时热点资讯 24小时热点资讯 发表于2025-04-11 浏览25 评论0

  成绩查询与资格认定

  查询时间及入口:

  2025年6月11日起,考生可登录(http://ntce.neea.edu.cn)进行面试结果查询。

  复核说明:

  考生如对本人的考试成绩有异议,可在考试成绩发布后10个工作日内,持本人身份证、准考证向所在考区考试机构提出复核申请,成绩复核时仅对成绩登记是否准确进行查询,复核结果由考区考试机构通知考生。

  资格认定说明:

  已通过中小学教师资格考试(笔试和面试)的考生,可自行登录中小学教师资格考试网站(http://ntce.neea.edu.cn)下载、打印PDF版本考试合格证明,并向户籍所在地或居住证申领地(应届毕业生向就读学校所在地)教育行政部门申请认定相应的教师资格。具体报名时间、流程、需提交的材料等事宜,请登录中国教师资格网(http://www.jszg.edu.cn)查看申请省中小学教师资格认定公告。

2025河南上半年教资面试报名须知

未分类

2025河南上半年教资面试报名须知

24小时热点资讯 24小时热点资讯 发表于2025-04-11 浏览26 评论0

  河南省2025年上半年中小学教师资格考试(面试)报名相关事宜答考生问

  1.问:2025年上半年中小学教师资格考试(面试)报名时间如何安排?

  答:(1)网上报名时间:2025年4月21日10:00至24日17:00。

  (2)网上审核时间:2025年4月21日10:00至25日17:00。

  (3)网上缴费时间:2025年4月21日10:00至26日24:00。

  2.问:全国统一考试时间?

  答:面试时间为2025年5月17日至18日,具体面试时间以准考证为准。

未分类

2025广州中考自主招生政策

24小时热点资讯 24小时热点资讯 发表于2025-04-11 浏览26 评论0

2025广州中考自主招生政策

  出台背景

  为探索多元招生录取方式,激发办学活力,我市从2019年开始探索普通高中自主招生工作。2024年共有38所普通高中(50个校区)开展自主招生,共录取2068人,计划完成率首次达到100%,进一步推动全市普通高中多样化有特色发展。

  2025年,我市将继续稳步推进中考自主招生工作,为广大考生提供更多元的发展路径,积极促进普通高中多样化特色发展,有效衔接高校“强基计划”,引导学校根据特色课程开展和课程基地建设,有针对性地打造数理、人文、科技自主招生培养特色项目,有效激发学校办学活力,助力建设一批具有鲜明特色的人文、数理、科技等特色普通高中。在以往工作的基础上,结合我市工作实际和发展目标,进一步深入推进我市中考自主招生工作,市教育局制定了《自主招生通知》。

未分类

Zkaaai-2025巡演贵阳站(时间+地点+门票)

24小时热点资讯 24小时热点资讯 发表于2025-04-11 浏览25 评论0

  Zkaaai-2025巡演贵阳站

  演出时间:2025.07.18 周五 20:00

  演出场馆:贵阳市 | 市集x煎蛋艺术空间

  门票价格:128-328元

  购票入口:大麦网

  【SVIP权益】

  1、可优先排队入场(优先购买签名海报 每场限50张)

  2、赠送zkaaai最新实体专辑《未完结的爱》,包含明信片1/10亲签隐藏款。

  3、演出结束后包含45秒To签合影环节。