×

未分类

2026考研报考费多少钱?

24小时热点资讯 24小时热点资讯 发表于2025-10-09 浏览8 评论0

  2026考研报考费多少钱?

  凡参加统考、法律硕士联考和管理类联考(会计、审计、图书情报专业学位)的考生,需按每生每科40元缴交报考费;参加单独考试和管理类联考(工商管理、公共管理、工程管理、旅游管理专业学位)的考生,需按各报考点的收费标准缴交报考费。

  》》》推荐:2026考研指南(报名时间/报名入口/考试安排)

未分类

2026考研广东省报考点汇总

24小时热点资讯 24小时热点资讯 发表于2025-10-09 浏览6 评论0

  2026考研广东省报考点汇总

  广东省2026年研考共设立54个报考点:广州、东莞、江门、湛江、茂名、肇庆、汕头、梅州、中山、韶关、深圳、珠海、佛山、揭阳、阳江、河源、汕尾、清远、云浮、惠州、潮州市招生办公室(考试中心、考试院)以及中山大学、华南理工大学、华南师范大学、广东工业大学、广州美术学院、暨南大学、广东财经大学、华南农业大学、广州大学、广州医科大学、星海音乐学院、南方医科大学、广东外语外贸大学、广州中医药大学、深圳大学、广东药科大学、广东技术师范大学、广州体育学院、广东金融学院、仲恺农业工程学院、惠州学院、韩山师范学院、东莞理工学院、南方科技大学、广东第二师范学院、广州航海学院、广东警官学院、佛山大学、广东石油化工学院、汕头大学、广东医科大学、肇庆学院和韶关学院。

未分类

2026考研广东省报考要求

24小时热点资讯 24小时热点资讯 发表于2025-10-09 浏览5 评论0

  2026考研广东省报考要求

  (一)拟在广东省报考的考生(不含推免生)必须满足以下条件之一:

  1.广东省户籍或在广东省内高校就读的应届本科毕业生(含省内普通高校、成人高校、普通高校举办的成人高等学历教育等应届本科毕业生);

  2.教学点在广东省内的成人高校应届本科毕业生;

  3.工作或户口所在地在广东省的往届本科毕业生或同等学力考生(按工作所在地报考的,一般应有社保证明,具体要求请见报考点公告);

  4.报考广东省内招生单位的单独考试考生;

未分类

2026考研广东省报名须知

24小时热点资讯 24小时热点资讯 发表于2025-10-09 浏览6 评论0

  2026考研广东省报名须知

  一、报考流程

  考生在报名期间登录“中国研究生招生信息网”(公网网址:https://yz.chsi.com.cn),按要求填写报名信息,在成功提交后通过 “网上支付”缴纳报考费,并在规定时间内按照报考点要求核对并确认网上报名信息。

  符合免初试资格的考生,应在教育部规定的全国统考报名时间内登录“全国推荐免试攻读研究生(免初试、转段)信息公开暨管理服务系统”(网址:https://yz.chsi.com.cn/tm)报名。

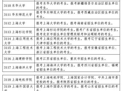
2026年上海考研考生网上确认报名点安排表

未分类

2026年上海考研考生网上确认报名点安排表

24小时热点资讯 24小时热点资讯 发表于2025-10-09 浏览6 评论0

  上海市2026年全国硕士研究生招生考试考生网上确认报名点安排表

  网上确认时间:2025年10月31日至11月5日12:00(首次材料上传开始至截止时间,逾期不能上传),审核不通过需要补充材料的截止时间为11月5日17:00。

  3101上海理工大学 报考上海理工大学、上海船舶运输科学研究所、中国船舶及海洋工程设计院、上海船用柴油机研究所、上海材料研究所、中国航空研究院640所的考生。

未分类

2026贵州少数民族骨干计划报名材料一览

24小时热点资讯 24小时热点资讯 发表于2025-10-09 浏览6 评论0

  2026贵州少数民族骨干计划报名材料一览

  申请资格审查环节应认真填写各项信息,此外还需提供以下材料:

  1.身份证国徽面和人像面;

  2.居民户口簿首页和本人页;

  3.学历证书(往届生提供)或就读证明(或教育部学籍在线验证报告,应届生提供);

  4.学位证(往届生提供,应届生可不提供);

  5.工作单位同意报考证明(在职考生必须提供,须注明单位同意职工本人报考2026年少数民族高层次骨干人才计划硕士或博士研究生,并知晓相关政策);

2026研究生报名官网入口(https://yz.chsi.com.cn/)

未分类

2026研究生报名官网入口(https://yz.chsi.com.cn/)

24小时热点资讯 24小时热点资讯 发表于2025-10-09 浏览6 评论0

  研究生报名官网入口2026(https://yz.chsi.com.cn/)

  研究生招生信息网官网报名入口:https://yz.chsi.com.cn/

  《规定》明确,2026年全国硕士研究生招生考试

  初试时间:2025年12月20日至21日

  网上报名:2025年10月16日至10月27日(网上预报名时间为2025年10月10日至10月13日,相关工作安排由各省级教育招生考试机构确定并公布),每日9:00—22:00。

未分类

银川研究生考试报名咨询电话+官网

24小时热点资讯 24小时热点资讯 发表于2025-10-09 浏览6 评论0

  宁夏大学研究生院:0951-2061096

  宁夏医科大学研究生院:0951-6980183

  北方民族大学研究生院:0951-2068203

  宁夏师范大学研究生院:0954-2079782

  宁夏理工学院研究生院:0952-2210160

  银川市教育考试中心:0951-6888725,6888695,6888584,6888954

  石嘴山市教育考试中心:0952-2013461

  吴忠市教育考试中心:0953-2121553,2037967

未分类

2026陕西考研网上确认安排(时间+材料)

24小时热点资讯 24小时热点资讯 发表于2025-10-09 浏览6 评论0

  三、网上确认

  网上确认开始时间由各报考点确定,截止时间全省统一为2025年11月5日12∶00。请考生关注报考点相关公告。

  网上确认期间,考生须提交本人居民身份证、学历学位证书(应届本科毕业生持学生证)、网上报名编号以及报考点要求的相关材料信息,按报考点要求采集本人图像等电子信息并确认报名信息。

  考生网上报名、网上确认时须签署《考生诚信考试承诺书》。对在往年研究生招生考试中因作弊给予暂停参加考试处理、并在规定的暂停参加考试年限内的考生,2026年度不允许报考。

未分类

2026山东考研报名费可以退吗?

24小时热点资讯 24小时热点资讯 发表于2025-10-09 浏览6 评论0

山东考研报考费退费相关事项

  已参加网上确认且已编排考场但未参加考试的考生,其缴纳的报考费将不予退还。

  若因考生网上支付时操作不当或因网络技术原因造成同一报名号重复缴费或已缴纳报考费但未进行网上确认的,网报结束3个月内系统自动退还相关报考费。

  考生请勿在缴纳报考费后立即注销银行卡,否则将影响退费。

  2026年报名收费标准:报考的初试业务课二科目代码以“5”开头的专业收费标准为每人220元,其他专业收费标准为每人180元。

未分类

中国计量大学2026年硕士研究生招生章程

24小时热点资讯 24小时热点资讯 发表于2025-10-09 浏览6 评论0

  第一章  总则

  第一条 根据教育部相关文件精神,结合我校实际,制定本章程。

  第二章  学校基本情况

  第二条 学校全称:中国计量大学,招生代码:10356.学校法定住所:浙江省杭州市钱塘区学源街258号。

  第三条 颁发证书:研究生在规定年限内完成培养环节并达到毕业要求,由学校颁发中国计量大学硕士研究生毕业证书;符合我校硕士学位授予有关规定者,由学校颁发中国计量大学硕士学位证书。

浙江工商大学2026年硕士研究生招生章程

未分类

浙江工商大学2026年硕士研究生招生章程

24小时热点资讯 24小时热点资讯 发表于2025-10-09 浏览6 评论0

  浙江工商大学2026年硕士研究生招生章程

  第一章  总  则

  第一条 根据教育部相关文件精神,结合我校实际,制订本章程。

  第二条 本章程适用于浙江工商大学2026年硕士研究生(含全日制和非全日制)招生工作。

  第三条 学校招生工作实施“阳光工程”,遵循公开、公平、公正和择优录取的原则,并接受广大考生及其家长和社会的监督。

  第二章  学校基本情况

未分类

2025江苏教育10月考试日历

24小时热点资讯 24小时热点资讯 发表于2025-10-09 浏览6 评论0

  2025年10月江苏教育考试月历

  9月18日—10月17日

  江苏省2025年下半年书法艺术水平考级报名

  10月10日—10月13日

  2026年全国硕士研究生招生考试预报名

  10月16日—10月27日

  2026年全国硕士研究生招生考试正式报名

  详细阅读:江苏省2026年全国硕士研究生招生考试网上报名公告 |江苏省2026年硕士研究生报考点设置

  10月18日—19日

2026研究生考试广州有多少个考点

未分类

2026研究生考试广州有多少个考点

24小时热点资讯 24小时热点资讯 发表于2025-10-09 浏览6 评论0

       2026研究生考试广州有多少个考点

  广州市共设置23个报考点,考生需按报考点接受范围进行报考(见下表)。

图源:广州招考

  报考工商管理硕士(MBA)[专业代码为125100]、公共管理硕士(MPA)[专业代码为125200],且户籍或学习、工作地点在广州市的考生可在本报考点报名(不受上述表格列出招生单位的限制)。

未分类

2026吉林省考研报名时间+报考点

24小时热点资讯 24小时热点资讯 发表于2025-10-09 浏览6 评论0

  2026吉林省考研报名时间

  吉林省2026年全国硕士研究生招生考试报名

  报名包括网上报名和网上确认两个阶段。所有考生均须在规定时间内参加网上报名和网上确认,并按规定缴纳报考费,逾期不再补办。

  网上报名

  (一)网上报名时间

  1.网上预报名时间:2025年10月10日至10月13日,每天9:00-22:00。考生在此期间报名及支付的报考费有效。

  2.网上报名时间:2025年10月16日至10月27日,每天9:00-22:00。

2026陕西全国硕士研究生招生考试网上报名公告(时间+入口+流程)

未分类

2026陕西全国硕士研究生招生考试网上报名公告(时间+入口+流程)

24小时热点资讯 24小时热点资讯 发表于2025-10-09 浏览6 评论0

  2026年陕西省全国硕士研究生招生考试网上报名公告

  根据教育部相关工作要求,现将我省2026年全国硕士研究生招生考试网上报名有关事项公告如下:

  一、网上报名

  1.网上报名时间为2025年10月16日至27日(网上预报名时间为2025年10月10日至13日),每天9∶00—22∶00。预报名期间的报名信息是有效的,网上报名时无需重复填报。

  2.网上报名网址为https://yz.chsi.com.cn(中国研究生招生信息网,以下简称“研招网”)。

未分类

2026陕西省考研报考点报名对象及要求

24小时热点资讯 24小时热点资讯 发表于2025-10-09 浏览6 评论0

  陕西省报考点接受以下几类考生报名:

  一是在陕就读的应届本科毕业生;

  二是“户籍在陕”或“工作所在地在陕”的往届生;

  三是报考在陕招生单位的单独考试考生;

  四是在陕招生单位要求必须在本校考点考试,以及要求使用画板类、非常规考试用纸的,或初试科目中有考试时长超过三小时的考生。

  请各考生按照《2026年全国硕士研究生招生考试在陕报名考生选择报考点须知》选择报考点。

  >>>推荐阅读:2026陕西全国硕士研究生招生考试网上报名公告(时间+入口+流程)

未分类

2026陕西考研网上缴费费用+说明

24小时热点资讯 24小时热点资讯 发表于2025-10-09 浏览6 评论0

  网上缴费

  1.选择陕西省各报考点的考生必须在规定的报名时间内以网上支付的方式缴纳报考费,否则报名信息无效。网上确认期间一律不接受补缴费。收费标准执行《陕西省物价局陕西省财政厅关于调整部分教育考试项目收费标准的复函》(陕价服函〔2018〕164号)规定,标准为150元/人。

  >>>2026陕西考研网上报名时间+入口+对象

  2.提交报名信息后未缴费的考生,若在缴费前报考点达到报名人数上限并关闭,则考生无法继续缴费。考生应取消原报名信息,重新选择报考点进行报名、缴费。