×

未分类

福建漳州2026考研网上报名时间及入口

24小时热点资讯 24小时热点资讯 发表于2025-10-09 浏览6 评论0

  2026年福建研究生考试网上报名

  一、网上报名时间

  1.网上报名时间

  2025年10月16日至10月27日,每日9:00-22:00。

  2.网上预报名时间

  2025年10月10日至10月13日,每日9:00-22:00。预报名成功后报名有效,无需重复报名。

  二、网上报名注意事项

  1.考生应在规定时间内登录“中国研究生招生信息网”(网址:https://yz.chsi.com.cn,以下简称“研招网”)浏览报考须知,并按教育部和省教育考试院、报考点以及所报考招生单位(报考院校)的网上公告要求报名。

未分类

福建漳州2026考研网上报名费用多少钱?

24小时热点资讯 24小时热点资讯 发表于2025-10-09 浏览6 评论0

  福建省2026年全国硕士研究生招生考试(初试)报名考试费实行网上缴纳的方式。根据《福建省发展和改革委员会福建省财政厅关于重新制定我省高校招生考试收费标准的函》(闽发改价格函〔2023〕238号)规定,考生须缴纳报名考试费每人160元。请选择福建省内相关报考点的考生,在规定的网上报名时间内以网上支付的形式缴纳报名考试费,否则报名无效。

  报名时间安排

  1.网上报名时间

  2025年10月16日至10月27日,每日9:00-22:00。

未分类

2026年福建漳州考研报考点地址及联系电话

24小时热点资讯 24小时热点资讯 发表于2025-10-09 浏览6 评论0

  福建漳州2026年全国硕士研究生招生考试(初试)报考点

  报考点名称:漳州市高等学校招生考试中心

  报考点代码:3505

  报考类别及接收报考人员范围:全国统考(含管理类、法律硕士等)报考人员。不接收闽南师范大学的全日制普通高校应届本科毕业生。

  咨询电话:0596-2025108

  报考点接受报考范围

  1.应届本科毕业生应选择就读学校所在地的设区市教育招生考试机构报考点或高校报考点,其中成人高校应届本科毕业生也可选择教学点所在地的设区市教育招生考试机构报考点;其他考生应选择工作所在地或户籍所在地设区市教育招生考试机构报考点;单独考试考生应选择招生单位所在地省级教育招生考试机构指定的报考点。

2026年安徽省硕士研究生招生考试报考点

未分类

2026年安徽省硕士研究生招生考试报考点

24小时热点资讯 24小时热点资讯 发表于2025-10-09 浏览6 评论0

  【2026年安徽省硕士研究生招生考试报考点】

  全省共设置32个报考点,分别设在16个市级招生考试机构和16所高校(中国科学技术大学、合肥工业大学、安徽大学、安徽师范大学、安徽医科大学、安徽农业大学、安徽财经大学、安徽工程大学、安徽建筑大学、安徽理工大学、安徽工业大学、安徽中医药大学、安庆师范大学、阜阳师范大学、合肥大学、巢湖学院)。

  应届本科毕业生原则上应选择就读学校所在市的报考点;成人高校应届本科毕业生可选择教学点所在市的报考点;省属高校联合培养的全日制普通专升本考生可选择实际培养学校所在市报考点(由就读学校统一组织办理相关手续);其他考生(含工商管理、公共管理、旅游管理和工程管理等专业学位考生)应选择工作或户口所在市报考点(相关具体要求由所在地的市级教育招生考试机构结合实际合理确定),以便参加考试。考生户籍所在市报考点应做好考生报名兜底保障。

未分类

2026考研报名时间及考试时间一览

24小时热点资讯 24小时热点资讯 发表于2025-10-09 浏览6 评论0

  2026考研报名时间及考试时间

  一、报名时间

  1.网上预报名

  2025年10月10日至10月13日,每天9:00—22:00。

  2.网上正式报名

  2025年10月16日至10月27日,每天9:00—22:00。

  请考生届时登录“中国研究生招生信息网”(网址:https://yz.chsi.com.cn)参加报名,查看报名须知、招生单位招生章程及省级教育招生考试机构有关报名、考试安排事项等,按要求如实填写信息并提供真实材料。

未分类

2026湖北研究生考试网上确认要求+需要材料+注意事项

24小时热点资讯 24小时热点资讯 发表于2025-10-09 浏览6 评论0

  2026湖北研究生考试网上确认

  网上报名结束后,考生须及时登录研招网查看所选择报考点发布的网上确认有关公告信息,了解确认流程、上传资料要求等内容,按照各自报考点发布的公告做好网上确认准备。

  网上确认期间(具体时间以报考点网上确认公告为准,查询路径:研招网-硕士-网报公告-报考点-湖北-选择报考点查询),考生须尽早登录研招网,按照各自报考点发布的网上确认公告要求进行网上确认,逾期不能上传或者补充材料。

  (一)网上确认要求

  1.网上确认需要上传的资料:

2026湖北考研准考证打印时间什么时候?

未分类

2026湖北考研准考证打印时间什么时候?

24小时热点资讯 24小时热点资讯 发表于2025-10-09 浏览6 评论0

  2026研究生考试打印准考证指南

  考生可根据2026年研考初试时间及科目安排,在考前10天左右,凭网报用户名和密码登陆研招网下载打印准考证。考生须使用A4纸打印《准考证》,《准考证》正反面均不得涂改。

  重要提示:考生准考证是成绩查询、复试、录取等阶段重要凭证,请注意及时下载保存电子文档,12月21日教育部网报系统关闭后将无法打印。

  考生在网报期间如有疑问,可登录研招网查询,或直接与招生单位、报考点联系,招生单位联系方式见研招网上各单位公布的网报公告信息和招生简章。

未分类

2026唐山硕士研究生考试报名时间安排

24小时热点资讯 24小时热点资讯 发表于2025-10-09 浏览6 评论0

  2026唐山硕士研究生考试报名时间安排

  一、填写考生信息:2025.9.30-10.27

  二、预报名:2025.10.10-10.13

  三、正式报名:2025.10.16-10.27

  四、网上确认:省级招办自行确定

  五、准考证下载:考前十天左右

  特别提醒:请考生合理安排个人网上报名时间,尽量避开报名初期、末期网站访问高峰,错峰填报。考生网上报名结束后,应密切关注网上确认安排。未参加网上确认或网上确认未通过的,无法参加考试。

未分类

2026江苏考研报名费多少钱?

24小时热点资讯 24小时热点资讯 发表于2025-10-09 浏览6 评论0

  2026江苏考研报名费多少钱?

  (一)依据原江苏省物价局、江苏省财政厅、江苏省教育厅文件规定(苏价费〔2007〕423号、苏财综〔2007〕92号、苏教财〔2007〕89号),参加全国研究生考试,按每生120元标准收取报名考试费。对已报名交费未参加考试等情况,不予退费。

  (二)网报期间每位考生只能保留一条有效报名信息,报名信息经考生确认后不得修改。

  (三)因不符合报考条件及相关政策要求、报考信息误填、错填,导致不能网上确认、考试、复试、录取以及入学后不能进行学籍注册的,遗留问题由考生本人负责。对弄虚作假者,按照《国家教育考试违规处理办法》《普通高等学校招生违规行为处理暂行办法》严肃处理。

未分类

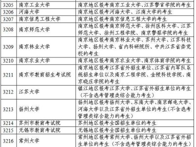
徐州硕士研究生考试考点2026

24小时热点资讯 24小时热点资讯 发表于2025-10-09 浏览6 评论0

  徐州硕士研究生考试考点2026

  中国矿业大学

  徐州地区报考中国矿业大学、江苏省外招生单位(不含辽宁、浙江、安徽、山东、湖北、陕西等六省招生单位以及报考复旦大学、同济大学、上海交通大学、华东师范大学、上海师范大学)的考生(不含选考管理类综合能力的考生)。

  江苏师范大学

  徐州地区报考江苏师范大学、江苏省内招生单位(不含南京大学、中国矿业大学、南京医科大学、徐州医科大学、南京中医药大学、中国药科大学)的考生(不含选考管理类综合能力的考生)。

未分类

新疆2026年全国硕士研究生招生考试报名公告

24小时热点资讯 24小时热点资讯 发表于2025-10-09 浏览6 评论0

  为做好自治区2026年全国硕士研究生招生考试工作,确保报名工作顺利进行,现将相关要求公告如下:

  一、报名

  报名参加全国硕士研究生招生考试的人员,须符合《教育部关于印发〈2026年全国硕士研究生招生工作管理规定〉的通知》(教学〔2025〕2号)的要求。

  考生应在规定时间登录“中国研究生招生信息网”(网址:https://yz.chsi.com.cn,以下简称“研招网”)浏览报考须知,并按自治区教育考试院、报考点以及报考招生单位发布的“网报公告”进行报名。

未分类

新疆2026年研究生招生考试报考点设置及负责区域

24小时热点资讯 24小时热点资讯 发表于2025-10-09 浏览6 评论0

  报考点设置及负责区域

  (一)报考点设置

  自治区2026年全国硕士研究生招生考试各报考点代码、名称及联系方式如下:

  6501 伊犁州教育考试中心  0999—8290105、8290036

  6502 石河子市教育局考试服务中心  0993—2012707

  6503 巴州教育考试中心  0996—8693651

  6504 喀什地区招生考试办公室  0998—2313351

江苏省2026年全国硕士研究生招生考试网上报名公告

未分类

江苏省2026年全国硕士研究生招生考试网上报名公告

24小时热点资讯 24小时热点资讯 发表于2025-10-09 浏览6 评论0

  江苏省2026年全国硕士研究生招生考试网上报名公告

  2026年全国硕士研究生招生考试网上报名工作即将开始,根据教育部相关规定和我省实际,现就我省硕士研究生招生考试网上报名有关事项公告如下。

  一、报考点设置

  按教育部有关规定,考生选择报考点时,应届本科毕业生原则上应选择就读学校所在地报考点;参加单独考试的考生应选择招生单位所在地报考点;其他考生应选择工作所在地或户籍所在地报考点,选择工作所在地报考点的,一般应有该地社保证明,有关具体要求见报考点公告。

未分类

江苏2026年考研报名指南(时间+入口+流程)

24小时热点资讯 24小时热点资讯 发表于2025-10-09 浏览6 评论0

  江苏2026年考研报名指南(时间+入口+流程)

  (一)网上报名

  1. 报名。2025年10月10日-13日预报名,10月16日-27日正式报名,每天9:00-22:00。报名期间,考生可自行修改网上报名信息或重新填报报名信息。考生须在上述规定时间内上网报名,逾期不能补报且不得修改报名信息。报名网站:中国研究生招生信息网(网址:https://yz.chsi.com.cn,以下简称“研招网”)。

  2. 学历(学籍)网上校验。报名期间,教育部将对考生学历(学籍)信息进行网上校验,考生可上网查看校验结果。未能通过网上校验的考生应在招生单位规定时间内完成学历(学籍)核验。考生可在报名前或报名期间自行登录“中国高等教育学生信息网”(网址:https://www.chsi.com.cn)查询本人学历(学籍)信息。

未分类

2026年无锡市教育考试院报考点考研公告

24小时热点资讯 24小时热点资讯 发表于2025-10-09 浏览6 评论0

  2026年全国硕士研究生招生考试报名无锡市教育考试院报考点公告(一)

  请考生认真阅读教育部《2026年全国硕士研究生招生考试公告》及《江苏省2026年全国硕士研究生招生网上报名公告》。

  本报考点就2026年全国硕士研究生招生考试报名工作,公告如下:

  01

  本报考点(代码: 3215)接纳下列类型考试方式的报名:

  全国统考(含联合考试)及江南大学“单独考试”。

  凡报考江南大学“单独考试”及“130100艺术学”、“140300设计学”、“135700设计(专业学位)”、“085507工业设计工程(专业学位)”4个专业的考生,必须选择“(3215)无锡市教育考试院”报考点,否则报名无效;其他考生应选择就读院校、工作或户籍所在地省级教育招生考试机构指定的报考点。

未分类

2026江苏考研报名网上确认时间+入口

24小时热点资讯 24小时热点资讯 发表于2025-10-09 浏览6 评论0

  2026江苏考研报名网上确认时间+入口

  考生须在规定时间内,按报考点规定采集本人图像和网上确认报考信息,按要求提交本人手持居民身份证照片等相关材料。网上确认期间,考生应及时关注本人材料审核情况,审核不通过的,应在规定时间内补充上传材料。未按要求完成网上确认的,报名无效,不能参加考试。

  11月1日前,考生须登录研招网、报考点门户网站或公众号,查看所选择报考点发布的有关网上确认公告信息,了解网上确认流程、上传资料要求等内容,按照报考点发布的公告做好网上确认准备。我省网上确认具体要求另行公布。

未分类

2026甘肃省考研网上报名时间+报名官网入口

24小时热点资讯 24小时热点资讯 发表于2025-10-09 浏览6 评论0

  一、报名时间

  网上预报名时间为2025年10月10日至10月13日,每天9:00-22:00。

  网上报名时间为2025年10月16日至10月27日,每天9:00-22:00。

  二、报名入口

  考生应在规定时间登录“中国研究生招生信息网”(网址:https://yz.chsi.com.cn)参加报名,按要求如实填写并提供真实材料。

  应届本科毕业生原则上应选择就读学校所在地省级教育考试招生机构指定的报考点办理网上报名和网上确认手续,其中成人高校应届本科毕业生也可选择教学点所在地省级教育招生考试机构指定的报考点。在外省高校就读的应届毕业生,如在我省实习,无法返回就读学校所在地参加考试的,凭就读学校和实习单位开具的证明,可选择实习所在地教育考试招生机构报考点报名。