未分类
2026年研究生统考填写报考信息问答汇总
24小时热点资讯 发表于2025-10-17 浏览8 评论0
2026年研究生统考填写报考信息问答汇总
一、网报期间,报名信息是否可以进行修改?
报名期间,考生可进行网上报名信息修改或重新填报(使用报名账号登录,无需重复注册),每名考生只能保留一条有效报名信息。逾期不得修改或重新填报网上报名信息。
需要提醒的是:
(1)报名信息提交生成报名号后,如需修改招生单位、报考点、考试方式和专项计划等关键信息,只能在报名期间取消已填报的报名信息(无论报名费是否支付),重新报名并支付报名费。
未分类
2026年深圳高考报名点在哪里
24小时热点资讯 发表于2025-10-17 浏览8 评论0
2026年深圳高考报名点在哪里
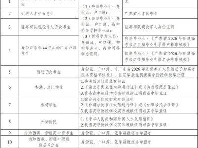
深圳高考报名点主要分两个,普通应届生高考报名就是自己读书的学校,对于往届生和社会考生,需要前往指定报考点
(一)应届毕业生
1.广东省户籍考生原则上在学籍所在地报考,也可以在户籍所在地报考,不得在其他地市借考。
2.随迁子女考生原则上在学籍所在地报考,也可以在父母居住证所在地报考,不得在其他地市借考。
(二)往届毕业生
1.广东省深圳市户籍考生在户籍所在区的社会报名点报考。深圳市外户籍的往届毕业生回户籍所在地报考。
未分类
2026深圳高考确认报名地点(应届生+社会考生)
24小时热点资讯 发表于2025-10-17 浏览8 评论0
2026深圳高考确认报名地点
(1)应届毕业生
①广东省户籍考生原则上在学籍所在地报考,也可以在户籍所在地报考,不得在其他地市借考。
②随迁子女考生原则上在学籍所在地报考,也可以在父母居住证所在地报考,不得在其他地市借考。
推荐使用:2026广东高考报名攻略(系统入口+时间+报名流程)(2)往届毕业生
①广东省深圳市户籍考生在户籍所在区的社会报名点报考。深圳市外户籍的往届毕业生回户籍所在地报考。
未分类
考研网上确认是看报考点还是报考学校
24小时热点资讯 发表于2025-10-17 浏览8 评论0
研究生考试报名网上确认是看报考点还是报考学校
看报考点
网上确认时间由各省级教育招生考试机构根据教育部有关工作安排和本地区报考组织情况自行确定和公布,具体确认工作由相关报考点组织实施。
考生应积极配合报考点做好网上确认工作,认真核对并确认本人报名信息,根据核验工作要求提交补充材料。
考生是否必须进行网上确认?
考生应在规定时间内登录研招网,按省级教育招生考试机构、报考点以及报考招生单位的网报公告要求参加网上报名和网上确认,并按规定缴纳报名费。逾期不再补办。
未分类
2026年考研非应届本科毕业生如何选择报考点?
24小时热点资讯 发表于2025-10-17 浏览8 评论0
2026年考研非应届本科毕业生如何选择报考点?
一些考生想选择工作所在地的报考点,这时要注意以下两个问题。
①单独考试考生应选择招生单位所在地省级教育招生考试机构指定的报考点。
②其他考生应选择工作所在地或户籍所在地省级教育招生考试机构指定的报考点(相关具体要求由所在地省级教育招生考试机构因地制宜、合理确定)。
注:一般需要提交工作单位开具的工作证明,具体请查询网报公告。如有疑问,请咨询报考点或报考点所在地省级教育招生考试机构。
未分类
2026年考研信息填写有误正式报名时是否可以修改?
24小时热点资讯 发表于2025-10-17 浏览7 评论0
信息填写有误,正式报名时是否可以修改?
网上报名时间段内,招生单位、考试方式及报考点等报考关键信息不可修改,考生信息和其他报名信息可以修改。若招生单位、考试方式或报考点等信息确实错误,只能取消当前报名信息后,再新增一条报名信息。因报考点对报考人数有限制,建议您不要轻易取消,谨慎操作。
网上支付成功后还是否可以修改报名信息?
考生可在报名阶段,修改除“招生单位、报考点、考试方式”等报考关键信息以外的其他信息。
注:“招生单位、报考点、考试方式”等报考关键信息不能修改的,考生可取消报名重新填报。报考点考位有限,请考生慎重操作。
未分类
2026年深圳高考报名需要什么材料
24小时热点资讯 发表于2025-10-17 浏览7 评论0
2026年深圳高考报名需要什么材料
报名前,考生应事先准备符合广东省报考资格的相关证明材料(含身份证、居民户口簿、学籍、学历等材料),在所在学校或社会报名点进行报名资格初核。
应届毕业生:可由所在学校事先核准考生报考条件和材料,到报名点集体办理报考手续。
往届毕业生、社会人员:须持报名材料到社会报名点办理报考手续。
经初核符合广东省高考报名条件的考生,由学校、社会报名点派发考生号。
考生须提供真实的报名材料(含加分和优先录取资格材料),如发现有弄虚作假情况的,将纳入诚信体系严肃处理。
未分类
2026年深圳高考报名居住证不够时间怎么办
24小时热点资讯 发表于2025-10-17 浏览8 评论0
2026年深圳高考居住证未满三年怎么办
不符合广东省报名条件的随迁子女,所在学校应及早做好解释和学生分流工作,引导学生尽早回户籍所在地参加高考报名。尤其是艺术类、体育类、中职类等特殊类型考生,因考试时间较早,一旦错过当地高考报名将无法安排考试。
拓展阅读
根据《深圳市招生考试办公室关于做好2026年普通高考随迁子女考生报考资格审核工作的通知》要求,考生在高考报名前应提供本人身份证、居民户口簿和相关的资格证明材料由所就读的学校初审,并在系统上提交,审核通过后办理《广东省进城务工人员随迁子女高考报名资格审核表》。
未分类
2026中山普通高考社会考生报考注意事项
24小时热点资讯 发表于2025-10-17 浏览8 评论0
2026中山普通高考社会考生报考注意事项
一、报考时间
我市社会报名点统一集中报名时间为11月7日-10日(周六日正常上班)
温馨提示:周六日为高峰日,建议错峰办理
二、考生报名点安排
(一)应届生:符合我市高考报名条件的应届毕业生原则上在我市学籍所在学校报考
(二)社会考生:其他符合我市高考报名条件的考生(以下简称“社会考生”)在市招生办指定的社会报名点报考。
中山户籍的往届毕业生、同等学力人员原则上在我市指定的社会报名点报考
未分类
2026年深圳高考报名截止时间是什么时候
24小时热点资讯 发表于2025-10-17 浏览8 评论0
2026年深圳高考报名什么时候结束
2025年11月10日
深圳高考报名在2025年11月10日截止,考生不得在广东省和其他省份同时参加2026年普通高考报名
哪些人不能参加深圳高考报名
1.具有普通高等学历教育资格的高校在校生,或已被普通高校录取并保留入学资格的学生。
2.高中阶段学校非应届毕业的在校生。
3.在高中阶段非应届毕业年份以弄虚作假手段报名并违规参加普通高校招生考试(包括全国统考、省级统考和高校单独组织的招生考试,简称高校招生考试)的应届毕业班学生。
未分类
安徽省流动人员人事档案管理服务机构一览表
24小时热点资讯 发表于2025-10-17 浏览8 评论0
安徽省流动人员人事档案管理服务机构一览表
地方人社部门所属流动人员人事档案管理服务机构信息查询入口:中国人力资源市场网 - 流动人员人事档案管理服务机构信息
| 序号 | 行政区划代码 | 机构编号 | 机构全称 | 机构层级 | 通讯地址 | 联系电话 |
|---|---|---|---|---|---|---|
未分类
安徽省流动人员人事档案网上办事大厅官网入口
24小时热点资讯 发表于2025-10-17 浏览7 评论0
安徽省流动人员人事档案网上办事大厅官网入口
官网入口:安徽省流动人员人事档案网上办事大厅
提供档案查询、档案存放单位机构查询、高校毕业生档案接受手续办理、档案转入办理、档案确认办理、存档证明打印、其他证明办理、材料利用办理、档案转出办理服务。
未分类
南阳市2025年下半年教资认定体检时间+医院
24小时热点资讯 发表于2025-10-17 浏览8 评论0
南阳市2025年下半年教资认定体检时间+医院
请申请人到所属认定机构指定医院参加体检,否则无效。幼儿园、小学和初级中学教师资格申请人的体检医院及时间,需查看本人所属认定机构发布的公告。
1.体检医院:
(1)南阳市中医院:七一路939号南阳市中医院门诊楼三楼体检中心(0377-63869616.0377-63869691)
(2)南阳医专一附院:车站路与中州路交叉口南阳医专一附院2号楼8楼(0377-63328325)
未分类
2026国考报名确认的方式和时间和地点是怎样的?
24小时热点资讯 发表于2025-10-17 浏览8 评论0
参加公共科目笔试的报考人员,均需进行报名确认。报名确认一般采取网上确认的形式。网上确认时间为2025年11月1日0:00至11月6日24:00,在此期间登录专题网站(http://bm.scs.gov.cn/kl2026),选择“考生考务入口”(或报名确认及准考证打印网址)进入,通过报名序号和身份证号登录报名确认及准考证打印系统,进行报名确认。
各地考试机构的咨询电话可在专题网站查询。
无法办理网上确认的报考人员,需到考试机构现场确认。
未分类
2026深圳高考报名时间(系统注册+网上报名+确认报名)
24小时热点资讯 发表于2025-10-17 浏览8 评论0
2026深圳高考报名时间
系统注册时间:2025年11月1日至10日
网上报名时间:2025年11月1日至10日
深圳高考报名网站入口官网:https://pg.eeagd.edu.cn/ks/h5/index.html#/xgk/ggxx
推荐使用:2026广东高考报名攻略(系统入口+时间+报名流程)
未分类
2026广东高考报名注册(注册时间+系统入口+注册流程)
24小时热点资讯 发表于2025-10-17 浏览8 评论0
2026广东高考报名注册
一年一度的高考报名又要开始了,我们要做的第一件事情,就是注册一个高考系统考生端的账号,高考报名、填志愿、高考成绩查询都要用到这个账号
推荐使用:2026广东高考报名攻略(系统入口+时间+报名流程)
注册时间:2025年11月1日至10 日
系统入口:https://pg.eeagd.edu.cn/ks/h5/index.html#/xgk/ggxx
各位考生注意,这个网站没办法直接点击跳转,需要复制粘贴到浏览器再访问噢
未分类
广东省2026高考志愿填报系统官网(附链接)
24小时热点资讯 发表于2025-10-17 浏览7 评论0
广东省2026高考志愿填报系统官网:
网址1:https://pg.eeagd.edu.cn/ks
网址2:https://pg.eeagd.edu.cn/ks/h5/index.html#/xgk/ggxx
复制粘贴网址到浏览器即可访问
未分类
公务员录用规定
24小时热点资讯 发表于2025-10-17 浏览8 评论0
(2007年11月6日中共中央组织部、人事部制定 2019年10月15日中共中央组织部修订 2019年11月26日发布)
第一章 总 则
第一条 为规范公务员录用工作,保证新录用公务员的基本素质,建设信念坚定、为民服务、勤政务实、敢于担当、清正廉洁的高素质专业化公务员队伍,根据《中华人民共和国公务员法》(以下简称公务员法)和有关法律法规,制定本规定。
第二条 本规定适用于各级机关录用担任一级主任科员以下及其他相当职级层次的公务员。
未分类
2026国考准考证打印入口(http://bm.scs.gov.cn/kl2026)
24小时热点资讯 发表于2025-10-17 浏览7 评论0
中央机关及其直属机构2026年度国考准考证打印入口:中央机关及其直属机构2026年度考试录用公务员专题(http://bm.scs.gov.cn/kl2026)
准考证打印时间:2025年11月24日0:00至11月30日15:00
完成报名确认后,报考人员应在2025年11月24日0:00至11月30日15:00期间登录专题网站,选择“考生考务入口”(或报名确认及准考证打印网址)进入,通过报名序号和身份证号登录报名确认及准考证打印系统。仔细阅读《准考证打印须知》,阅读完毕后,勾选“我已阅知并同意”,点击“下一步”按钮,跳转至省(自治区、直辖市)《准考证打印注意事项》,阅读完毕后,勾选“我已阅知并同意”,点击“下一步”按钮,显示报考人员的准考证信息,点击“打印”按钮,即可完成准考证打印。打印中如遇问题请与当地考试机构联系解决。
未分类
徐州就业困难人员灵活就业社保补贴办事指南
24小时热点资讯 发表于2025-10-17 浏览8 评论0
就业困难人员
有劳动能力和就业愿望的登记失业人员符合下列条件之一的,可认定就业困难人员:
就业困难人员指《江苏省就业困难人员认定管理办法》中界定的各类群体,具体包括:享受最低生活保障的;女40周岁以上、男50周岁以上的;特困职工家庭的;残疾的;城镇零就业家庭的;农村零转移家庭的;建档立卡低收入农户的;连续失业1年以上的;城市规划区范围内的被征地农民;优抚对象家庭的;军队退役的。